找回密码
 立即注册
楼主: 梁工

BLDC三相无刷直流电机驱动-8H系列/32G系列-无HALL, 12万转, 视频讲解,改进启动算法

 火... [复制链接]
  • 打卡等级:初来乍到
  • 打卡总天数:3
  • 最近打卡:2025-09-09 17:08:05
已绑定手机

0

主题

4

回帖

110

积分

注册会员

积分
110
发表于 2025-9-5 10:50:33 来自手机 | 显示全部楼层
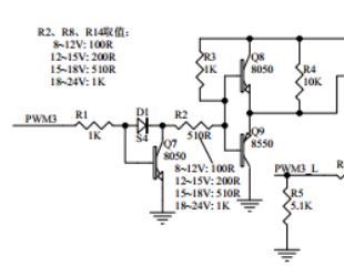
这个电路我看怎么都不明白,这不是短路了吗,谁能分析一下,谢谢!
mmexport1757040472940.jpg

点评

请指示哪里短路了? 这些都是实际使用的电路。  详情 回复 发表于 2025-9-5 11:30
回复

使用道具 举报 送花

  • 打卡等级:以坛为家I
  • 打卡总天数:200
  • 最近打卡:2025-10-15 13:18:53

77

主题

6775

回帖

1万

积分

超级版主

积分
14384
发表于 2025-9-5 11:30:03 | 显示全部楼层
kac*** 发表于 2025-9-5 10:50
这个电路我看怎么都不明白,这不是短路了吗,谁能分析一下,谢谢!

请指示哪里短路了? 这些都是实际使用的电路。
回复

使用道具 举报 送花

  • 打卡等级:初来乍到
  • 打卡总天数:3
  • 最近打卡:2025-09-09 17:08:05
已绑定手机

0

主题

4

回帖

110

积分

注册会员

积分
110
发表于 2025-9-5 12:06:32 来自手机 | 显示全部楼层
梁工 发表于 2025-9-5 11:30
请指示哪里短路了? 这些都是实际使用的电路。

假如使用24伏 Pwm输出高,Q7导通,R2 R3大约分压后12伏,Q9导通,Q8的发射极为低电平,Q8不就导通了,这不会短路?还是我理解的不对?谢谢!

点评

用24伏供电,R2、R3取1K,则分压后为12V,Q8、Q9的基极相连电压为12V,发射极相连电压为12.6V,Q9导通,Q8的VBE=-0.6V,Q8截止。 Q8的VBE=-0.6V,怎么可能会导通?  详情 回复 发表于 2025-9-5 16:26
回复

使用道具 举报 送花

  • 打卡等级:以坛为家I
  • 打卡总天数:200
  • 最近打卡:2025-10-15 13:18:53

77

主题

6775

回帖

1万

积分

超级版主

积分
14384
发表于 2025-9-5 16:26:28 | 显示全部楼层
kac*** 发表于 2025-9-5 12:06
假如使用24伏 Pwm输出高,Q7导通,R2 R3大约分压后12伏,Q9导通,Q8的发射极为低电平,Q8不就导通了,这 ...

用24伏供电,R2、R3取1K,则分压后为12V,Q8、Q9的基极相连电压为12V,发射极相连电压为12.6V,Q9导通,Q8的VBE=-0.6V,Q8截止。

Q8的VBE=-0.6V,怎么可能会导通?
回复

使用道具 举报 送花

  • 打卡等级:初来乍到
  • 打卡总天数:3
  • 最近打卡:2025-09-09 17:08:05
已绑定手机

0

主题

4

回帖

110

积分

注册会员

积分
110
发表于 2025-9-5 17:02:17 来自手机 | 显示全部楼层
梁工 发表于 2025-9-5 16:26
用24伏供电,R2、R3取1K,则分压后为12V,Q8、Q9的基极相连电压为12V,发射极相连电压为12.6V,Q9导通,Q ...

我不明白12.6伏怎么来的,不是有个R4的上拉电阻吗,能把Q9的发射极上拉到电源电压吗?谢谢!

点评

12V+VBE(0.6V)=12.6V,简单三极管电路哦,学过三极管应该都明白吧?  详情 回复 发表于 2025-9-5 20:46
回复

使用道具 举报 送花

  • 打卡等级:以坛为家I
  • 打卡总天数:200
  • 最近打卡:2025-10-15 13:18:53

77

主题

6775

回帖

1万

积分

超级版主

积分
14384
发表于 2025-9-5 20:46:32 | 显示全部楼层
kac*** 发表于 2025-9-5 17:02
我不明白12.6伏怎么来的,不是有个R4的上拉电阻吗,能把Q9的发射极上拉到电源电压吗?谢谢! ...

12V+VBE(0.6V)=12.6V,简单三极管电路哦,学过三极管应该都明白吧?
回复

使用道具 举报 送花

  • 打卡等级:初来乍到
  • 打卡总天数:3
  • 最近打卡:2025-09-09 17:08:05
已绑定手机

0

主题

4

回帖

110

积分

注册会员

积分
110
发表于 2025-9-6 08:04:04 来自手机 | 显示全部楼层
梁工 发表于 2025-9-5 20:46
12V+VBE(0.6V)=12.6V,简单三极管电路哦,学过三极管应该都明白吧?

谢谢,明白了,Q9没导通以前发射极是电源电压,导通以后,发射极与R4分压,并且因为导通,所以发射极比基极高0.6伏,造成Q8的发射极比基极高0.6伏,Q8是NPN型的所以截止,谢谢,明白了!

点评

这种接法,其实就是发射极推挽输出,也叫图腾柱输出。  详情 回复 发表于 2025-9-6 10:53
回复

使用道具 举报 送花

  • 打卡等级:以坛为家I
  • 打卡总天数:200
  • 最近打卡:2025-10-15 13:18:53

77

主题

6775

回帖

1万

积分

超级版主

积分
14384
发表于 2025-9-6 10:53:01 | 显示全部楼层
kac*** 发表于 2025-9-6 08:04
谢谢,明白了,Q9没导通以前发射极是电源电压,导通以后,发射极与R4分压,并且因为导通,所以发射极比基 ...

这种接法,其实就是发射极推挽输出,也叫图腾柱输出。
回复

使用道具 举报 送花

  • 打卡等级:偶尔看看II
  • 打卡总天数:22
  • 最近打卡:2025-10-15 09:07:06
已绑定手机

0

主题

5

回帖

98

积分

注册会员

积分
98
发表于 2025-9-10 09:29:42 | 显示全部楼层
请教一下梁工,这个方波控制或者FOC控制的,我可以拿来直接用在产品上吗?需求是需要控制2个电机要做到速度差不多一致往前行走的,启动时不能出现抖动,不然刚启动时的行走就会歪了。
我想用外部用个MCU,控制一个DAC输出来代替电位器的方式来控制速度或者还有其他方式可以控制正反转和速度的呀?
另外,还能获取到当前的电机的电流吗?
堵转自动停转后,在代码中通过什么方式能知道是堵转停机的呀。
希望梁工给指导一下,谢谢!

点评

你这种应用最好使用带传感器的电机,否则难以做到同步。  详情 回复 发表于 2025-9-10 11:26
回复

使用道具 举报 送花

  • 打卡等级:以坛为家I
  • 打卡总天数:200
  • 最近打卡:2025-10-15 13:18:53

77

主题

6775

回帖

1万

积分

超级版主

积分
14384
发表于 2025-9-10 11:26:33 | 显示全部楼层
VirK*** 发表于 2025-9-10 09:29
请教一下梁工,这个方波控制或者FOC控制的,我可以拿来直接用在产品上吗?需求是需要控制2个电机要做到速度 ...

你这种应用最好使用带传感器的电机,否则难以做到同步。
回复

使用道具 举报 送花

您需要登录后才可以回帖 登录 | 立即注册

本版积分规则

QQ|手机版|深圳国芯人工智能有限公司 ( 粤ICP备2022108929号-2 )

GMT+8, 2025-10-16 03:23 , Processed in 0.128834 second(s), 102 queries .

Powered by Discuz! X3.5

© 2001-2025 Discuz! Team.

快速回复 返回顶部 返回列表