找回密码
 立即注册
查看: 172|回复: 16

分享一个理论上可以5v控制12v的电路

[复制链接]
  • 打卡等级:以坛为家III
  • 打卡总天数:682
  • 最近打卡:2026-04-02 08:48:23
已绑定手机

160

主题

1937

回帖

2141

积分

金牌会员

积分
2141
发表于 2026-3-19 22:30:16 | 显示全部楼层 |阅读模式



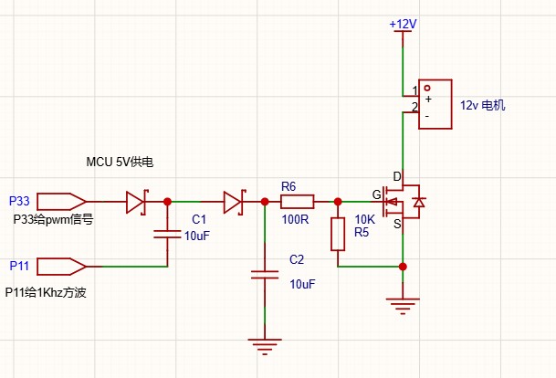
之前看到图腾柱电路,这个地方用IN, 证明不建议用IO口.
突发奇想, 可以在in这里加一个简单经济的电荷泵来控制, 栅极那里应该有接近10v的电压.
截图202603192227365222.jpg
截图202603192228591016.jpg
回复

使用道具 举报 送花

  • 打卡等级:以坛为家II
  • 打卡总天数:404
  • 最近打卡:2026-04-02 06:44:24
已绑定手机

6

主题

27

回帖

356

积分

中级会员

积分
356
发表于 2026-3-20 06:46:34 | 显示全部楼层
一个低压驱动MOS管能搞定的事,被你整出要造原子弹的感觉
回复

使用道具 举报 送花

  • 打卡等级:以坛为家III
  • 打卡总天数:851
  • 最近打卡:2026-04-02 07:49:00
已绑定手机

58

主题

2015

回帖

3647

积分

论坛元老

积分
3647
发表于 2026-3-20 07:55:35 | 显示全部楼层
三极管被嫌弃了
回复

使用道具 举报 送花

  • 打卡等级:以坛为家III
  • 打卡总天数:682
  • 最近打卡:2026-04-02 08:48:23
已绑定手机

160

主题

1937

回帖

2141

积分

金牌会员

积分
2141
发表于 2026-3-20 08:08:17 | 显示全部楼层
Tank*** 发表于 2026-3-20 06:46
一个低压驱动MOS管能搞定的事,被你整出要造原子弹的感觉

低压mos搞不定,
栅极电压太低, mos发热严重
回复

使用道具 举报 送花

  • 打卡等级:以坛为家III
  • 打卡总天数:682
  • 最近打卡:2026-04-02 08:48:23
已绑定手机

160

主题

1937

回帖

2141

积分

金牌会员

积分
2141
发表于 2026-3-20 08:08:36 | 显示全部楼层
jw*** 发表于 2026-3-20 07:55
三极管被嫌弃了

可以在电荷泵后级加上图腾
回复

使用道具 举报 送花

  • 打卡等级:以坛为家I
  • 打卡总天数:236
  • 最近打卡:2026-04-02 08:05:52

16

主题

234

回帖

478

积分

中级会员

积分
478
发表于 2026-3-20 08:19:01 | 显示全部楼层
我怎么感觉第二张电路图应该不能正常关断,或者关断会变慢
回复

使用道具 举报 送花

  • 打卡等级:以坛为家III
  • 打卡总天数:681
  • 最近打卡:2026-04-02 10:11:06

9

主题

622

回帖

4336

积分

论坛元老

积分
4336
发表于 2026-3-20 11:43:45 | 显示全部楼层
这个电路基本mos管杀手,顺便把单片机IO脚也带走的样子
回复

使用道具 举报 送花

  • 打卡等级:以坛为家III
  • 打卡总天数:704
  • 最近打卡:2026-04-02 01:00:09
已绑定手机

49

主题

2648

回帖

2899

积分

荣誉版主

积分
2899
发表于 2026-3-20 13:05:29 | 显示全部楼层
选个Vgs th本来就很低的管子,或者Ron本来就很小的管子即可,不要这么大费周章,隐患太多。
~~~
回复

使用道具 举报 送花

  • 打卡等级:以坛为家I
  • 打卡总天数:207
  • 最近打卡:2026-04-02 00:10:26
已绑定手机

15

主题

275

回帖

1470

积分

金牌会员

DIY玩家

积分
1470
发表于 2026-3-20 14:23:04 | 显示全部楼层
晓*** 发表于 2026-3-20 13:05
选个Vgs th本来就很低的管子,或者Ron本来就很小的管子即可,不要这么大费周章,隐患太多。 ...

设计往往需要参考以往成熟的设计
站在别人的肩膀上站得更高
真正的学徒往往怀着大师的心
回复

使用道具 举报 送花

  • 打卡等级:以坛为家III
  • 打卡总天数:682
  • 最近打卡:2026-04-02 08:48:23
已绑定手机

160

主题

1937

回帖

2141

积分

金牌会员

积分
2141
发表于 2026-3-20 15:37:39 | 显示全部楼层
猫*** 发表于 2026-3-20 08:19
我怎么感觉第二张电路图应该不能正常关断,或者关断会变慢

需要关断的话, 再接一路pwm上来.  要pwm的时候关了电荷泵.
回复

使用道具 举报 送花

您需要登录后才可以回帖 登录 | 立即注册

本版积分规则

QQ|手机版|深圳国芯人工智能有限公司 ( 粤ICP备2022108929号-2 )

GMT+8, 2026-4-2 21:14 , Processed in 0.115819 second(s), 91 queries .

Powered by Discuz! X3.5

© 2001-2026 Discuz! Team.

快速回复 返回顶部 返回列表