找回密码
 立即注册
查看: 91|回复: 4

使用 AI8H2K12U-45I-SOP16能做通用的USB转串口吗?

[复制链接]
  • 打卡等级:偶尔看看I
  • 打卡总天数:18
  • 最近打卡:2026-03-12 15:05:21
已绑定手机

14

主题

32

回帖

190

积分

注册会员

积分
190
发表于 2026-3-11 11:34:20 | 显示全部楼层 |阅读模式
请问,使用 AI8H2K12U-45I-SOP16能做通用的USB转串口吗?
为什么显示不存在或被占用?
截图202603111150493520.jpg
截图202603111155055461.jpg
回复

使用道具 举报 送花

  • 打卡等级:以坛为家II
  • 打卡总天数:495
  • 最近打卡:2026-04-04 15:14:23
已绑定手机

104

主题

4237

回帖

9415

积分

荣誉版主

无情的代码机器

积分
9415
发表于 2026-3-11 14:05:15 | 显示全部楼层

用这里例程测试。另外看下是否下载软件勾选了下载完成自动打开串口
https://www.stcaimcu.com/data/do ... U-USB-TO-2-UART.zip
三天不学习,赶不上刘少奇~
回复

使用道具 举报 送花

  • 打卡等级:偶尔看看I
  • 打卡总天数:18
  • 最近打卡:2026-03-12 15:05:21
已绑定手机

14

主题

32

回帖

190

积分

注册会员

积分
190
发表于 2026-3-11 15:42:31 | 显示全部楼层
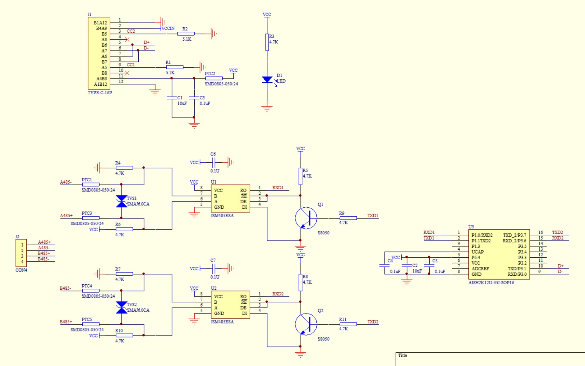
我这个原理图有没有问题?
截图202603111541575213.jpg
回复

使用道具 举报 送花

  • 打卡等级:以坛为家III
  • 打卡总天数:757
  • 最近打卡:2026-04-04 04:25:08
已绑定手机

19

主题

3352

回帖

6979

积分

论坛元老

积分
6979
发表于 2026-3-11 20:02:15 | 显示全部楼层
使用官方工具打卡串口看下,如果还有问题插拔一下看下
回复

使用道具 举报 送花

  • 打卡等级:以坛为家II
  • 打卡总天数:432
  • 最近打卡:2026-04-04 09:19:43

1

主题

17

回帖

1164

积分

金牌会员

积分
1164
发表于 2026-3-12 11:06:51 来自手机 | 显示全部楼层
szaival 发表于 2026-3-11 15:42
我这个原理图有没有问题?

根本就分不清谁对谁错了,现在
回复

使用道具 举报 送花

您需要登录后才可以回帖 登录 | 立即注册

本版积分规则

QQ|手机版|深圳国芯人工智能有限公司 ( 粤ICP备2022108929号-2 )

GMT+8, 2026-4-4 17:43 , Processed in 0.108110 second(s), 65 queries .

Powered by Discuz! X3.5

© 2001-2026 Discuz! Team.

快速回复 返回顶部 返回列表