找回密码
 立即注册
查看: 99|回复: 3

学习求教

[复制链接]
  • 打卡等级:偶尔看看III
  • 打卡总天数:35
  • 最近打卡:2026-03-20 23:35:45
已绑定手机

11

主题

19

回帖

151

积分

注册会员

积分
151
发表于 2026-2-25 11:27:56 | 显示全部楼层 |阅读模式
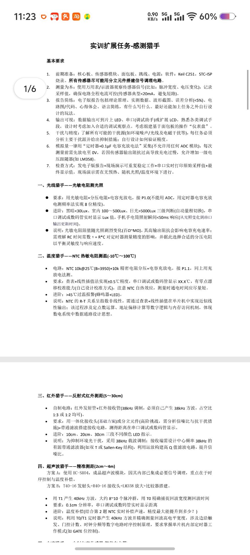
我逐步完成了点灯大师的系列任务,现在开始慢慢入门,
老师给我布置了些传感测试灯进阶任务,
我一下子不知道要怎么做了,感觉很难啊。
可以请大佬们帮我指导下吗?感谢

感 测猎手.jpg
回复

使用道具 举报 送花

  • 打卡等级:以坛为家I
  • 打卡总天数:370
  • 最近打卡:2026-04-04 12:33:12

844

主题

1万

回帖

2万

积分

管理员

积分
22805
发表于 2026-2-25 21:13:34 | 显示全部楼层
回复

使用道具 举报 送花

  • 打卡等级:以坛为家III
  • 打卡总天数:849
  • 最近打卡:2026-04-04 00:39:20

12

主题

1342

回帖

7208

积分

论坛元老

积分
7208
发表于 2026-2-26 10:11:52 | 显示全部楼层
你的任务涉及多个传感器,需要利用单片机通过电容充放电法测量模拟量,并完成光线、温度、红外、超声波四种物理量的检测。这确实有一定挑战性,但只要分步拆解,理解每个环节的原理,就能逐步实现。下面我将针对每个任务给出详细的指导,包括硬件搭建、测量原理、代码思路、调试技巧以及常见问题。希望能帮你理清思路,顺利完成。

## 一、总体思路:电容充放电法测量模拟量

任务要求不能使用单片机内部的ADC,而是用“定时器+电容充放电”的方法测量传感器输出的电阻或电压变化。基本原理如下:

- 将待测电阻(如光敏电阻、NTC)与一个固定电阻组成分压器,分压点连接到单片机的I/O口(如P1.0),同时在该点对地并联一个0.1μF电容。
- 测量前,先将I/O口设置为推挽输出低电平,使电容放电至0V。
- 然后将I/O口设置为高阻输入(或开漏模式),同时启动定时器,电容通过分压网络充电,I/O口电压逐渐上升。
- 当I/O口电压上升到逻辑高电平阈值(通常约为1.8V~2.0V,取决于单片机)时,输入状态由0变为1,触发中断或查询到电平变化,停止定时器。
- 充电时间 t 与分压点等效电阻 R 和电容 C 有关:t ≈ k * R * C(k与阈值电压有关)。由于C固定,充电时间 t 正比于等效电阻 R,而R与传感器阻值相关,因此通过测量充电时间即可反推物理量。

注意:由于不同I/O口的阈值电压可能有差异,且电容充电曲线是非线性的,实际使用中通常通过标定建立充电时间与物理量的对应关系。

## 二、通用硬件搭建建议

- **核心板**:Ai8051U-LQFP48,需要引出所需I/O口(P1.0~P1.3等)。
- **电源**:确保稳定3.3V或5V供电,传感器和运放需要合适电压。
- **电容**:0.1μF聚酯电容或瓷片电容,精度影响测量,尽量用误差小的。
- **放电控制**:直接用I/O口放电,注意I/O口灌电流能力,若放电太慢可加放电三极管。
- **电压跟随器**:若传感器输出阻抗过高导致充电过慢(如光敏电阻暗阻达MΩ级),可在分压点与电容之间加一级LM358电压跟随器,降低驱动阻抗。
- **调试接口**:串口(USB转TTL)用于打印数据;LED或数码管用于本地显示。

## 三、任务一:光线猎手——光敏电阻测光照

### 1. 原理与电路
光敏电阻的阻值随光照变化:暗阻大(MΩ),亮阻小(kΩ)。常用分压电路:光敏电阻与一个固定电阻串联,取中间点电压。由于要用电容充放电,我们将分压点接电容并连到P1.0。

推荐电路:
- 固定电阻R1(例如10kΩ)接VCC,光敏电阻Rgnd,中点接P1.0,并对地接0.1μF电容。
- 为了适应宽范围光照,可以采用自动量程:通过单片机控制切换不同的分压电阻(如用模拟开关或多路I/O口切换),但任务要求三级判断(黑暗<30Lux、室内100~500Lux、日光>5000Lux),可以先固定分压电阻,通过测量时间范围来判断,也可以动态切换。

注意:光敏电阻暗阻很大,可能导致充电时间极长(秒级),影响响应。因此通常需要加电压跟随器降低输出阻抗,或者采用较小的电容(如0.01μF)并配合大电阻分压。但任务允许加电压跟随器,建议使用LM358。

### 2. 测量方法
- 每次测量前,P1.0设为推挽输出低电平,放电足够长时间(如10ms)。
- 然后P1.0设为高阻输入,启动定时器(如Timer0)计数,同时监测P1.0电平。
- 当P1.0变为高电平时,停止定时器,读取计数值。
- 计数值与充电时间成正比,通过预先标定的曲线(光照度 vs 计数值)查表得到Lux值。
- 为了达到8位精度(即256级),需要选择合适的定时器时钟分频和电容,使最暗和最亮时的计数值范围覆盖0~255或更大(然后映射到0~255)。

### 3. 三级判断与响应速度
- 三级判断:根据测得的Lux值,通过串口或数码管显示对应的等级(黑暗、室内、日光)。可以设置阈值:<30为黑暗,30~500为室内,>500为日光。
- 响应时间<50ms:需要优化充放电时间,确保从光照变化到串口输出更新在50ms内。这要求充电时间本身不宜过长,比如最暗时控制在20ms以内,加上放电和计算,总时间<50ms。若暗阻太大导致充电过慢,可加电压跟随器并适当减小电容(如0.01μF)或增大固定电阻。

### 4. 标定
- 用照度计或已知光源(手机手电筒按距离估算)记录不同光照下的充电时间,建立查找表。由于光照与电阻关系非线性,可用多项式拟合或分段线性插值。
- 标定时注意环境光稳定,避免干扰。

### 5. 代码要点(伪代码)
```c
#define CAP_PIN P10
sbit CAP = P1^0;

void discharge(void) {
    CAP = 0;          // 低电平
    CAP_MODE = 1;     // 设为推挽输出(假设有相应寄存器)
    delay_ms(10);     // 放电
    CAP_MODE = 0;     // 设为高阻输入
}

unsigned int measure_light(void) {
    discharge();
    TH0 = 0; TL0 = 0; // 清零定时器
    TR0 = 1;          // 启动定时器
    while(CAP == 0);  // 等待电平变高
    TR0 = 0;
    return (TH0<<8 | TL0);
}
```
然后根据计数值查表得到Lux。

## 四、任务二:温度猎手——NTC热敏电阻测温

### 1. 原理与电路
NTC热敏电阻在25℃时阻值为10kΩ,B=3950。其阻值与温度关系:R = R25 * exp(B*(1/T - 1/298.15))。电路:用10k精密电阻与NTC串联分压,中点接P1.1和电容。

同样采用充放电法测量中点等效电阻。注意NTC的自热效应:测量时通电时间尽量短,因此每次测量后尽快断电(放电时即断开)。可以在分压电路上串联一个MOSFET或三极管,只在测量期间给NTC供电,但任务没有强制,我们可通过缩短测量时间(如放电后立即测量,然后快速处理)来减小自热。

### 2. 查表+线性插值实现±0.5℃精度
- 预先生成温度-计数值表格:在-10℃~100℃范围内每隔一定间隔(如1℃或2℃)通过理论计算或实测得到对应的充电时间计数值。由于NTC的非线性,表格点需要合理选取,使得线性插值误差小于0.5℃。
- 实际测量时得到计数值,在表格中查找相邻两点,用线性插值计算温度。
- 定点数运算:计数值和温度值可用整数或定点小数表示,避免浮点运算提高速度。

### 3. 零点漂移校准
- 零点漂移可能来自电容、电阻精度、阈值电压变化等。设计校准方法:例如在已知温度(如冰水混合物0℃)下测量计数值,作为校准点;或者在常温下用精确温度计校准,调整表格的偏移量。
- 可以在程序中设置校准参数,允许用户通过按键或串口命令进行单点校准。

### 4. 过温报警
- 当温度>45℃时,点亮LED并驱动蜂鸣器(注意蜂鸣器需加三极管驱动)。

### 5. 代码思路
- 定义表格数组 temp_table[][2] = { {温度值, 计数值}, ... }。
- 测量后得到cnt,用二分查找找到所在区间,然后线性插值:
  ```
  T = T_l + (cnt - cnt_l) * (T_h - T_l) / (cnt_h - cnt_l)
  ```
  注意整数运算,可先乘后除,避免溢出。

## 五、任务三:红外猎手——反射式红外测距

### 1. 方案选择
基础方案:用一体化接收头(如VS1838B)配合38kHz调制发射。高阶方案:分立元件搭建接收电路,需设计带通滤波器。建议先用一体化接收头完成基础功能,再尝试分立元件挑战。

### 2. 发射电路
- 用单片机定时器产生38kHz方波(占空比1/3),驱动红外发射管(如SFH4545)。注意发射管需限流电阻(几十Ω),并且用三极管或MOSFET增强驱动。
- 38kHz产生:定时器T1设置为自动重载模式,产生38kHz方波从某个引脚输出,或者用PWM模块。占空比1/3可减少功耗,提高效率。

### 3. 接收电路(基础方案)
- 一体化接收头(如VS1838B)输出脚直接接单片机I/O(需上拉)。当接收到38kHz调制信号时,输出低电平;无信号时输出高电平。
- 测量距离时,发射脉冲串(如10个脉冲),然后检测接收头输出是否变低,以及低电平的宽度(与距离相关)。由于接收头内部有自动增益控制,输出脉宽与距离成反比,可通过测量低电平时间换算出距离。

### 4. 高阶挑战(分立元件)
- 接收管(光电二极管或光电三极管)先进行电流-电压转换(运放跨阻放大),然后经过带通滤波器(中心频率38kHz),再通过比较器整形输出方波。
- 带通滤波器可用运放搭建Sallen-Key或多重反馈二阶滤波器,Q值不宜过高(防止振荡),中心频率准确是关键。
- 需注意环境光干扰,可用高通滤波器隔直,并采用差分或屏蔽等措施。

### 5. 测量方法
- 发射一串38kHz脉冲(如20个),然后停止发射,等待接收信号。由于一体化接收头输出有延迟,需精确测量从发射停止到接收头输出下降沿的时间,或测量输出低电平宽度。
- 建议用定时器捕获功能测量脉冲宽度。

### 6. 距离指示
- 10cm、20cm、30cm三段:通过阈值判断,点亮不同颜色的LED。

## 六、任务四:超声波猎手——精准测距

### 1. 方案A:HC-SR04模块
- 模块自带收发一体,只需单片机触发Trig,然后测量Echo高电平时间,换算距离:距离 = 高电平时间 * 声速 / 2。
- 注意声速受温度影响,可用NTC测温度进行补偿:声速 = 331.3 * sqrt(1 + T/273.15) ≈ 331.3 + 0.606*T(T为摄氏度)。补偿后精度可提升至毫米级。

### 2. 方案B:分立元件
- 发射头T40-16,接收头R40-16。用T1产生40kHz方波,驱动发射头(需三极管放大)。发射一串脉冲(8~10个)后,切换至接收模式。
- 接收信号经LM358两级放大(第一级同相放大,第二级带通或比较器),整形后送单片机外部中断,测量回波脉冲宽度。
- 用T0捕获回波上升沿和下降沿,计算高电平宽度。

### 3. 时序控制
- 利用定时器的GATE位实现精确测量:将发射脉冲串的宽度用定时器控制,发射结束后启动接收等待,利用外部中断触发停止计时。
- 也可以采用发射脉冲的同时启动定时器,回波到来时停止,得到总时间。

### 4. 温度补偿
- 将任务二的NTC测温结果用于声速修正,可显著提高精度。例如在20℃时声速343m/s,温度每变化1℃声速变化约0.6m/s,若不补偿,1℃误差导致距离误差约0.18mm/m,累积起来不可忽略。

## 七、调试与报告注意事项

### 1. 调试工具
- 万用表:测量电压、电阻,检查电路连接。
- 示波器:观察波形(充电曲线、38kHz调制、接收信号),验证时序。
- 串口调试助手:打印原始采样值、转换结果,方便分析和标定。

### 2. 干扰分析
- 光线任务:环境光变化、电源纹波、电容漏电。抑制:加遮光罩、稳定电源、使用CBB电容。
- 温度任务:自热、接触热阻、导线热传导。抑制:短时测量、探头良好接触、用细线。
- 红外任务:环境光中的红外成分、多路径反射。抑制:调制解调、光学屏蔽、调整发射角度。
- 超声波:多径反射、噪声。抑制:适当阈值、多次测量平均、加吸音材料。

### 3. 验证精度
- 用标准仪器(照度计、温度计、直尺)对比测量,记录多组数据计算误差。
- 误差<5%要求:需确保标定准确,数据处理合适。

### 4. 报告结构
- 理论原理:每个传感器的原理、电路设计依据、充放电法原理。
- 实测数据:记录多组测量值与参考值对比,列出表格。
- 波形截图:用示波器拍摄充电波形、调制波形等。
- 误差分析:计算最大误差、平均误差,分析来源。
- 电路图/代码:清晰标注元件值,代码关键部分注释。
- 心得体会:遇到的困难、解决方法、收获。
- 额外玩法:如增加蓝牙传输、手机APP显示、数据记录等。

## 八、分步实施建议

1. **先搭建基础测试平台**:确保单片机最小系统工作,串口打印正常。
2. **单独调试充放电测量**:用固定电阻代替传感器,测试充放电时间是否稳定,理解测量原理。
3. **逐个任务突破**:从光线开始,因为相对简单,掌握方法后再做温度、红外、超声波。
4. **注意电源和地线**:面包板跳线易松动,检查接触,用粗线供电,加去耦电容。
5. **逐步增加功能**:先实现基本测量和串口打印,再加入显示、报警等进阶功能。
6. **现场演示准备**:确保程序稳定,能在无预热环境下快速响应,可设计一个简单界面,通过按键切换任务。

## 九、常见问题与解决

- **充电时间不稳定**:可能是电容漏电、电源波动、阈值抖动。用示波器观察充电波形,检查电容质量,可软件多次测量取平均。
- **响应慢**:优化放电时间,减小电容,或加电压跟随器。
- **非线性严重**:表格点足够密,插值算法正确。
- **红外测距不准**:调整发射功率和接收灵敏度,注意环境光,可在接收头前加滤光片。
- **超声波干扰**:调整触发间隔,避免余振影响,设置合理的超时退出。

## 十、总结

这个项目综合了模拟电路、数字电路、传感器技术、单片机编程等多方面知识,虽然看起来复杂,但只要分解成小模块,逐个攻克,就能顺利完成。遇到具体问题时,多查阅资料,利用示波器、万用表等工具定位,也可以在网上搜索类似项目参考。相信通过努力,你一定能做出满意的作品,并从中收获很多。加油!
回复

使用道具 举报 送花

  • 打卡等级:偶尔看看III
  • 打卡总天数:35
  • 最近打卡:2026-03-20 23:35:45
已绑定手机

11

主题

19

回帖

151

积分

注册会员

积分
151
发表于 2026-2-27 16:48:22 | 显示全部楼层
angm*** 发表于 2026-2-26 10:11
你的任务涉及多个传感器,需要利用单片机通过电容充放电法测量模拟量,并完成光线、温度、红外、超声波四种 ...

谢谢你,我会按照你的指导,去进行我的实践的,感谢分享
回复

使用道具 举报 送花

您需要登录后才可以回帖 登录 | 立即注册

本版积分规则

QQ|手机版|深圳国芯人工智能有限公司 ( 粤ICP备2022108929号-2 )

GMT+8, 2026-4-4 16:04 , Processed in 0.104401 second(s), 62 queries .

Powered by Discuz! X3.5

© 2001-2026 Discuz! Team.

快速回复 返回顶部 返回列表