找回密码
 立即注册
查看: 165|回复: 6

串口绘图的疑问

[复制链接]
  • 打卡等级:初来乍到
  • 打卡总天数:6
  • 最近打卡:2026-02-12 11:22:01
已绑定手机

3

主题

6

回帖

33

积分

新手上路

积分
33
发表于 2026-2-5 11:33:13 | 显示全部楼层 |阅读模式
我现在使用USB Linkl1D 连接我的板子 可以正常编程和仿真   想用串口绘图功能 调试PID  不知该如何操作? 刚接触STC  看了论坛里的资料  串口绘图必须用USB直连实验箱吗?
回复

使用道具 举报 送花

  • 打卡等级:以坛为家III
  • 打卡总天数:725
  • 最近打卡:2026-03-30 12:09:34
已绑定手机

97

主题

7246

回帖

1万

积分

超级版主

积分
13798
发表于 2026-2-5 11:37:18 | 显示全部楼层
串口或USB都可以,串口绘图和串口助手类似,都是通过COM口接收数据
回复

使用道具 举报 送花

  • 打卡等级:初来乍到
  • 打卡总天数:6
  • 最近打卡:2026-02-12 11:22:01
已绑定手机

3

主题

6

回帖

33

积分

新手上路

积分
33
发表于 2026-2-5 11:57:07 | 显示全部楼层
Debu*** 发表于 2026-2-5 11:37
串口或USB都可以,串口绘图和串口助手类似,都是通过COM口接收数据

我刚学习不久 有点懵的状态    就是我手里只有USB Link1D 这个工具   板子芯片是STC32G8K64,这些能否使用串口绘图功能?

点评

可以使用,Link1D作为USB转串口  详情 回复 发表于 2026-2-5 12:42
回复

使用道具 举报 送花

  • 打卡等级:初来乍到
  • 打卡总天数:6
  • 最近打卡:2026-02-12 11:22:01
已绑定手机

3

主题

6

回帖

33

积分

新手上路

积分
33
发表于 2026-2-5 12:00:48 | 显示全部楼层
yxs*** 发表于 2026-2-5 11:57
我刚学习不久 有点懵的状态    就是我手里只有USB Link1D 这个工具   板子芯片是STC32G8K64,这些能否使用 ...

截图202602051159173080.jpg 找到两个例程  按步骤操作  串口绘图界面 没有曲线显示
回复

使用道具 举报 送花

  • 打卡等级:以坛为家III
  • 打卡总天数:725
  • 最近打卡:2026-03-30 12:09:34
已绑定手机

97

主题

7246

回帖

1万

积分

超级版主

积分
13798
发表于 2026-2-5 12:42:36 | 显示全部楼层
yxs*** 发表于 2026-2-5 11:57
我刚学习不久 有点懵的状态    就是我手里只有USB Link1D 这个工具   板子芯片是STC32G8K64,这些能否使用 ...

可以使用,Link1D作为USB转串口
回复

使用道具 举报 送花

  • 打卡等级:初来乍到
  • 打卡总天数:6
  • 最近打卡:2026-02-12 11:22:01
已绑定手机

3

主题

6

回帖

33

积分

新手上路

积分
33
发表于 2026-2-8 11:47:42 | 显示全部楼层
Debu*** 发表于 2026-2-5 12:42
可以使用,Link1D作为USB转串口

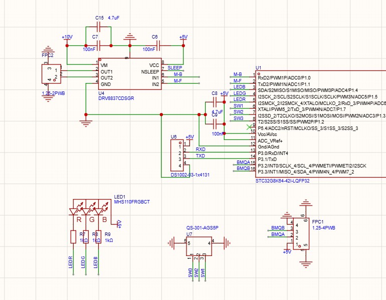
研究了好几天 还是没有弄出绘图来  能否给个例程   先让绘图有数据 我再慢慢研究,目前有USB Link1D 一个  我板子的原理图
截图202602081146307961.jpg
是否可以 下载完程序   直接利用这个仿真器 来查看绘图?


回复

使用道具 举报 送花

  • 打卡等级:初来乍到
  • 打卡总天数:6
  • 最近打卡:2026-02-12 11:22:01
已绑定手机

3

主题

6

回帖

33

积分

新手上路

积分
33
发表于 2026-2-8 14:05:22 | 显示全部楼层
Debu*** 发表于 2026-2-5 12:42
可以使用,Link1D作为USB转串口

截图202602081403471352.jpg

这个例程 我运行了  也没有实现串口通讯   是我哪里设置的不对吗?还是硬件有问题?
回复

使用道具 举报 送花

您需要登录后才可以回帖 登录 | 立即注册

本版积分规则

QQ|手机版|深圳国芯人工智能有限公司 ( 粤ICP备2022108929号-2 )

GMT+8, 2026-4-4 17:43 , Processed in 0.111989 second(s), 78 queries .

Powered by Discuz! X3.5

© 2001-2026 Discuz! Team.

快速回复 返回顶部 返回列表