找回密码
 立即注册
查看: 212|回复: 2

基于STC8G1K08A的延时点火装置

[复制链接]
  • 打卡等级:常住居民II
  • 打卡总天数:90
  • 最近打卡:2026-04-02 10:16:19
已绑定手机

4

主题

245

回帖

885

积分

高级会员

积分
885
发表于 2026-2-4 12:10:28 | 显示全部楼层 |阅读模式
本设计基于STC8G1K08A-SOP8,主要功能包括1个按键检测、1个LED驱动、1个蜂鸣器驱动、1个电热丝驱动。
电池是遥控飞机上用的那种,能高倍率放电的,电热丝电阻约1.2欧,3.7V供电时电流约2.7A。
(由于我有航模充电器,所以电路中未设计USB接口及充电电路)
程序流程:
1、平时处于掉电模式;
2、按键按下触发外中断唤醒,ADC检测电池电压、蜂鸣器播报电压(电量);
3、如果此时按键仍按下,则启动点火流程,蜂鸣器发出嘀声(声调逐渐变高)、LED闪烁;
   未检测到按键按下则回到第1步;
4、两秒后至点火前检测到按键按下则取消点火,回到第1步;
5、约十秒后给电热丝通电约3秒;
6、回到第1步。

简单说就是短按报电压、长按点火、再按取消。
电路: 延时点火电路.rar (126.28 KB, 下载次数: 6)
程序: STC8G延时点火程序.rar (37.97 KB, 下载次数: 6)
视频:

原理图:
傲游截图20260204094102.jpg

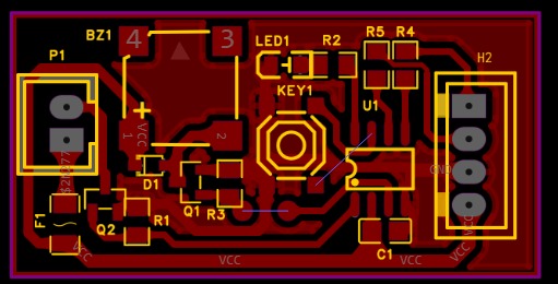
PCB:
傲游截图20260204094117.jpg

热转印:
傲游截图20260204094234.jpg

焊接调试:
傲游截图20260204100612.jpg

傲游截图20260204094309.jpg

组装:
傲游截图20260204094452.jpg

傲游截图20260204094524.jpg




回复

使用道具 举报 送花

  • 打卡等级:以坛为家III
  • 打卡总天数:738
  • 最近打卡:2026-04-02 09:28:49

3

主题

123

回帖

2002

积分

金牌会员

积分
2002
发表于 2026-2-4 13:41:47 | 显示全部楼层
春节用?
回复

使用道具 举报 送花

  • 打卡等级:常住居民II
  • 打卡总天数:90
  • 最近打卡:2026-04-02 10:16:19
已绑定手机

4

主题

245

回帖

885

积分

高级会员

积分
885
发表于 2026-2-4 13:57:15 | 显示全部楼层

是的,再也不用担心炸到手了。
回复

使用道具 举报 送花

您需要登录后才可以回帖 登录 | 立即注册

本版积分规则

QQ|手机版|深圳国芯人工智能有限公司 ( 粤ICP备2022108929号-2 )

GMT+8, 2026-4-2 19:29 , Processed in 0.106945 second(s), 55 queries .

Powered by Discuz! X3.5

© 2001-2026 Discuz! Team.

快速回复 返回顶部 返回列表