找回密码
 立即注册
查看: 1485|回复: 28

LCR-数字电桥@STC8H8K64U体验版: 核心板/万能板,外加一些电感、电阻、电容,做成 !

[复制链接]
  • 打卡等级:常住居民II
  • 打卡总天数:91
  • 最近打卡:2026-04-03 11:21:44
已绑定手机

4

主题

246

回帖

889

积分

高级会员

积分
889
发表于 2026-1-21 12:18:55 | 显示全部楼层 |阅读模式
LCR-数字电桥@STC8H8K64U体验版:
核心板 / 万能板,加一些电感、电阻、电容,做成 !


帮坛友处理问题时对LCR电桥产生了一些兴趣。
帖子:
“LCR测试仪,鉴相后没有直流分量输出,请各位高手帮忙看看”
(电路在3楼,论文在53楼《基于STC32的简易LCR测量仪设计.pdf》)
https://www.stcaimcu.com/forum.php?mod=viewthread&tid=21670
这些天弄了个体验版:
LCR-数字电桥@STC8H8K64U体验版:
核心板,外加一些电感、电阻、电容,做成 !
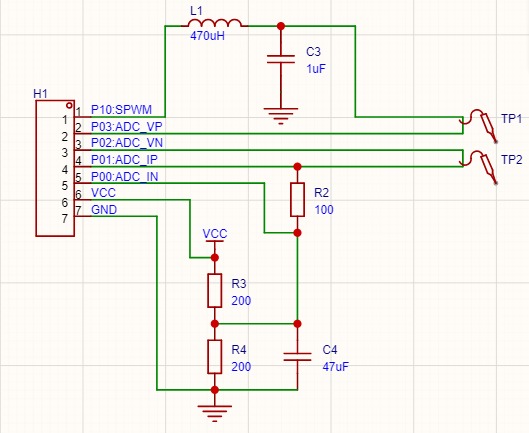
采用约256kHz的PWM(SPWM)经LC滤波作为信号源,100欧电阻作为电流取样,
4路ADC在PWM中断里采样得到待测件两端电压差、取样电阻两端电压差(即电流),
经软件算法得到实部、虚部,省去了鉴相电路。
v_stab[256]用于输出波形,存储一个或多个周期的正弦波,
对低于1kHz的信号,通过设置PWMA_RCR来降低PWM中断频率,对高于1kHz的信号,在生成v_stab时存多个周期的波形即可。
“自由轴测量法原理”
目前精度不高,仅供学习参考。
有趣的是,测量10uf电容串联51欧电阻时,电容与电阻能同时测出来,误差也不大。
程序流程:轮流切换100Hz\1kHz\10kHz信号,每个频率测量5次并发送测量结果到串口。
程序: 体验版LCR程序-1.0.rar (86.63 KB, 下载次数: 79)
电路:
体验版LCR电路.jpg
实物:
整体电路.jpg 小板.jpg

测量数据(10uF):
10uF电容.jpg

测量数据(47uF串51欧):

47uF串51欧-1.jpg

数据对比
数据对比.jpg

数据波形(1kHz测量10uF电容):
1kHz10uF.jpg

C3波形(100Hz):
信号100Hz.jpg
C3波形(1kHz):

信号1kHz.jpg

C3波形(10kHz):

信号10kHz.jpg
部分代码:
  1. //系数,ω = 2πf
  2. //XL=ωL=2πfL=6.28fL
  3. //1/(2π)约为0.159
  4. //取样电阻100欧
  5. #define KL -15920000L/v_freq
  6. #define KC 1592000L/v_freq
  7. #define KR 1000
  8. //计算测试结果
  9. void cacu(void)
  10. {        
  11.         U16 i;
  12.         U8 ps=0;//用于确定相位
  13.         S16 adv,adi;//degv,degi,deg_d;
  14.         S32 a=0,b=0;//电流实部、虚部
  15.         S32 c=0,d=0;//电压实部、虚部
  16.         S32 v;
  17.         float v_l=0,v_c=0,v_r=0;
  18.         for(i=0;i<512;i++)//算实部虚部
  19.         {
  20.                 adv=adbuf[0][i]-adbuf[1][i];//电压
  21.                 adi=adbuf[2][i]-adbuf[3][i];//电流
  22.                 if(ps<128)//0度方波,一半*1        
  23.                 {
  24.                         c+=adv;
  25.                         a+=adi;
  26.                 }//另一半*(-1),相当于去除直流分量
  27.                 else
  28.                 {
  29.                         c-=adv;
  30.                         a-=adi;
  31.                 }
  32.                 if((ps>=64)&&(ps<192))//90度方波
  33.                 {
  34.                         d+=adv;
  35.                         b+=adi;
  36.                 }
  37.                 else
  38.                 {
  39.                         d-=adv;
  40.                         b-=adi;
  41.                 }
  42.                 ps+=v_step;//查表步进
  43.         }
  44.         a/=256;//取平均
  45.         b/=256;
  46.         c/=256;
  47.         d/=256;
  48.         DEBUG_sendstr("频率=");
  49.         DEBUG_sendnum(v_freq);
  50.         DEBUG_sendstr(",        a=");
  51.         DEBUG_sendnum(a);
  52.         DEBUG_sendstr(",b=");
  53.         DEBUG_sendnum(b);
  54.         DEBUG_sendstr(",c=");
  55.         DEBUG_sendnum(c);
  56.         DEBUG_sendstr(",d=");
  57.         DEBUG_sendnum(d);
  58.         DEBUG_sendstr("        ,电感=");
  59.         v=a*a+b*b;
  60.         if(ABS(v)>4)//防止除数为0
  61.         {
  62.                 v_l=(float)(a*d-b*c)*KL/v;//算电感               
  63.                 DEBUG_sendnum(v_l);
  64.         }
  65.         else
  66.         {
  67.                 DEBUG_sendstr("***");
  68.         }
  69.         DEBUG_sendstr("uH        ,电容=");
复制代码


自由轴法原理(摘自《基于STC32的简易LCR测量仪设计》):
自由轴法.jpg
自由轴法原理(摘自《基于MSP430的手持式LCR数字电桥的设计与实现》):

自由轴法2.jpg


一些参考资料:
“基于MSP430的手持式LCR数字电桥的设计与实现”
(关于计算公式要详细一些)
https://www.docin.com/p-722531018.html
“基于STM32F100C的LCR测试表”
http://www.openedv.com/forum.php ... 05282&highlight=lcr
“STM32F实用仪表——简易LCR”
http://www.openedv.com/forum.php ... 17993&highlight=lcr
“辛苦费2000元,LCR电桥@Ai8051U实现,谁移植成功许老师12C5A60S2实现的这个电桥”
https://www.stcaimcu.com/forum.p ... e=1&extra=#pid19813
“【LCR电桥入门笔记-2025/12/04更新】用AI8051U复刻许老师LCR电桥”
https://www.stcaimcu.com/forum.p ... =1&extra=#pid192241






2 喜欢他/她就送朵鲜花吧,赠人玫瑰,手有余香!
回复

使用道具 举报 送花

  • 打卡等级:以坛为家I
  • 打卡总天数:369
  • 最近打卡:2026-04-03 10:05:28

844

主题

1万

回帖

2万

积分

管理员

积分
22789
发表于 2026-1-21 15:15:22 | 显示全部楼层
用下面这个 STCAI-万能实验板-V2.3,搭电路会方便些
截图202601211514554856.jpg

STCAI-万能实验板-V2.3,支持 封装形式/接口:
LQFP48, LQFP32,DFN8;
TSSOP28/24/20/16/14;
SOP28/24/20;
WSOP16/8;
SOP16/8;
SOT23-6/5/4/3;
DIP40/28/20/16/8;

贴片 电阻 / 电容 也可直接焊在插件的2个焊盘之间;
TF卡 插座,FPC接口
FPC焊接/插座支持间距:

0.5mm、0.62mm、0.65mm、0.7mm、0.8mm


截图202601211516021287.jpg
用【STCAI-万能实验板】做实验,DIY 拿奖励,500元/人,前20名 ! - 做实验拿奖励@STCAI万能板,500元 国芯人工智能技术交流网站 - AI32位8051交流社区

管脚兼容经典的 STC89C52RC/516RD+ 系列的 Ai8051U 用户手册
https://www.stcaimcu.com/data/download/Datasheet/AI8051U.pdf
Ai8051U 用户手册,
管脚兼容经典的 STC89C52RC/516RD+ 系列

https://www.stcaimcu.com/data/download/Datasheet/STC32G.pdf
STC32G12K128 用户手册

stcaimcu.com/data/download/Datasheet/STC8H.pdf
STC8H8K64U 用户手册

一起来 DIY:

www.STCAIMCU.com, 论坛注册网友,
使用 STC强大的 Ai8051U 取代 经典的 STC89C52 系列
STCAI-万能实验板 上设计各种实验取代传统实验箱

STC8H8K64U, STC32G12K128, 各种丰富的应用,
开源程序原理图,
www.STCAIMCU.com 开源

上传视频及各种图片,并发表到 B站 等:
   1 ~ 20名   优秀积极 参与者, 可获得 500元 的奖励 !
21 ~ 50名   优秀积极 参与者, 可获得 300元 的奖励 !
50 ~ 100名 优秀积极 参与者, 可获得 200元 的奖励 !

回复

使用道具 举报 送花

  • 打卡等级:常住居民II
  • 打卡总天数:91
  • 最近打卡:2026-04-03 11:21:44
已绑定手机

4

主题

246

回帖

889

积分

高级会员

积分
889
发表于 2026-1-21 15:23:40 | 显示全部楼层
神*** 发表于 2026-1-21 15:15
用下面这个 STCAI-万能实验板-V2.3,搭电路会方便些

谢谢您的支持

点评

您好,麻烦您加一下我微信18912869267,感谢您对STC的信任与支持,我这边给您安排我司的开发套件  详情 回复 发表于 2026-1-21 15:36
回复

使用道具 举报 送花

  • 打卡等级:偶尔看看III
  • 打卡总天数:35
  • 最近打卡:2026-04-03 11:11:02
已绑定手机

16

主题

34

回帖

447

积分

版主

积分
447
发表于 2026-1-21 15:36:56 | 显示全部楼层

您好,麻烦您加一下我微信18912869267,
感谢您对STC的信任与支持,我这边给您安排我司的【免费+包邮送】的开发套件


STC8H8K64U实验箱,1个;
STC8H8K64U实验箱,1个;
AI8H8K64U实验箱,1个;
开山斧核心板@STC8H8K64U, 2个;
屠龙刀核心板@STC32G12K128, 2个;
我们 2种万能板 各 3块;
===其他,您可能需要的芯片



回复

使用道具 举报 送花

  • 打卡等级:常住居民II
  • 打卡总天数:91
  • 最近打卡:2026-04-03 11:21:44
已绑定手机

4

主题

246

回帖

889

积分

高级会员

积分
889
发表于 2026-1-21 15:59:16 | 显示全部楼层
芯*** 发表于 2026-1-21 15:36
您好,麻烦您加一下我微信18912869267,
感谢您对STC的信任与支持,我这边给您安排我司的【免费+包邮送】 ...

被惊喜到了,谢谢,已添加
回复

使用道具 举报 送花

  • 打卡等级:以坛为家I
  • 打卡总天数:264
  • 最近打卡:2026-03-30 08:21:03
已绑定手机

7

主题

61

回帖

516

积分

高级会员

积分
516
发表于 2026-1-22 08:50:30 来自手机 | 显示全部楼层
学习学习
回复

使用道具 举报 送花

  • 打卡等级:偶尔看看II
  • 打卡总天数:23
  • 最近打卡:2026-02-07 12:02:28

25

主题

139

回帖

1551

积分

超级版主

积分
1551
发表于 2026-1-22 10:59:52 | 显示全部楼层
感谢您的支持,我司安排了大礼包,内容如下:
STC32G12K128实验箱-V9.62,1套;
STC8H8K64U实验箱-V9.62,1套;
AI8051U实验箱V1.2,1套;
开山斧:STC8H8K64U转DIP64核心功能实验板三-V3.2 ,2个;
屠龙刀:STC8H8K64U转DIP64核心功能实验板三-V3.2, 2个;
STCAI-万能实验板-V3.0,3个;
STCAI-万能实验板-V2.2,3个;

顺丰单号是SF3267713982387
                SF3267713319019
请注意查收,谢谢!

点评

好的,谢谢!  发表于 2026-1-22 11:01
回复

使用道具 举报 送花

  • 打卡等级:以坛为家III
  • 打卡总天数:824
  • 最近打卡:2026-04-03 08:39:16
已绑定手机

25

主题

632

回帖

3995

积分

论坛元老

积分
3995
发表于 2026-1-22 14:40:10 | 显示全部楼层
厉害了,这精度完全够个人玩家用了啊,
回复

使用道具 举报 送花

  • 打卡等级:以坛为家I
  • 打卡总天数:348
  • 最近打卡:2026-04-02 18:08:02
已绑定手机

47

主题

258

回帖

2145

积分

金牌会员

积分
2145
发表于 2026-1-24 21:39:50 | 显示全部楼层
楼主威武,下载代码做实验学习。
8位程序---换个STC32G.h头文件,换个C251编译器就直接到STC32的高度了;
          想回到8位机,则换个STC8H.h头文件,换个C51编译器就回到8位机了.
回复

使用道具 举报 送花

  • 打卡等级:以坛为家II
  • 打卡总天数:463
  • 最近打卡:2026-04-03 12:21:56

5

主题

46

回帖

1036

积分

金牌会员

积分
1036
发表于 2026-2-5 20:16:42 | 显示全部楼层
不错 .................简单易做
回复

使用道具 举报 送花

您需要登录后才可以回帖 登录 | 立即注册

本版积分规则

QQ|手机版|深圳国芯人工智能有限公司 ( 粤ICP备2022108929号-2 )

GMT+8, 2026-4-3 16:10 , Processed in 0.122895 second(s), 104 queries .

Powered by Discuz! X3.5

© 2001-2026 Discuz! Team.

快速回复 返回顶部 返回列表