找回密码
 立即注册
查看: 271|回复: 5

请给个STC单片机直驱双向可控硅的电路

[复制链接]
  • 打卡等级:以坛为家II
  • 打卡总天数:445
  • 最近打卡:2026-04-02 19:12:31

188

主题

251

回帖

517

积分

高级会员

积分
517
发表于 2026-1-3 18:11:34 | 显示全部楼层 |阅读模式
请给个低成本,STC单片机直接驱动双向可控硅,不需要光耦隔离,确实可靠的电路。
回复

使用道具 举报 送花

  • 打卡等级:以坛为家I
  • 打卡总天数:329
  • 最近打卡:2026-04-02 07:26:25
已绑定手机

46

主题

182

回帖

1848

积分

金牌会员

积分
1848
发表于 2026-1-3 18:15:25 | 显示全部楼层
买个遥控电风扇的板,某个宝上有,用来改造老式电风扇的,一看便知
回复

使用道具 举报 送花

  • 打卡等级:偶尔看看III
  • 打卡总天数:49
  • 最近打卡:2026-03-30 19:11:43

40

主题

124

回帖

561

积分

高级会员

积分
561
发表于 2026-1-3 19:53:32 | 显示全部楼层
高压光耦加阻容吸收
回复

使用道具 举报 送花

  • 打卡等级:偶尔看看III
  • 打卡总天数:31
  • 最近打卡:2026-04-02 07:26:29
已绑定手机

2

主题

29

回帖

174

积分

注册会员

积分
174
发表于 2026-1-3 20:12:15 | 显示全部楼层
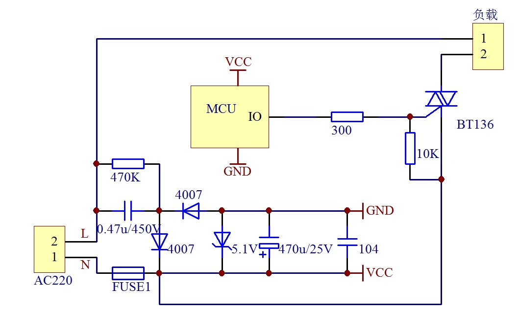
无标题.jpg

使用可控硅2、3相限低电平触发。如果再加过零触发就更完善了。特别提醒:非隔离电源,注意安全!
回复

使用道具 举报 送花

  • 打卡等级:以坛为家III
  • 打卡总天数:833
  • 最近打卡:2026-04-02 04:41:50

24

主题

543

回帖

2109

积分

荣誉版主

积分
2109
发表于 2026-1-3 21:24:52 | 显示全部楼层
可靠的电路就是用过零触发光耦MOC3061.
回复

使用道具 举报 送花

  • 打卡等级:以坛为家III
  • 打卡总天数:725
  • 最近打卡:2026-03-30 12:09:34
已绑定手机

97

主题

7246

回帖

1万

积分

超级版主

积分
13798
发表于 2026-1-4 12:05:52 | 显示全部楼层
如果不调导通角,还是建议用过零触发光耦,降低电磁干扰,还能隔离
回复

使用道具 举报 送花

您需要登录后才可以回帖 登录 | 立即注册

本版积分规则

QQ|手机版|深圳国芯人工智能有限公司 ( 粤ICP备2022108929号-2 )

GMT+8, 2026-4-2 21:14 , Processed in 0.120933 second(s), 75 queries .

Powered by Discuz! X3.5

© 2001-2026 Discuz! Team.

快速回复 返回顶部 返回列表