|
366| 6
|
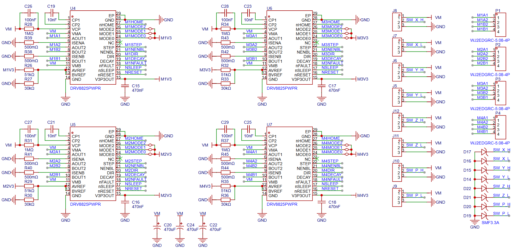
基于STC32G12K128的步进电机驱动板 |

| ||
|
睁开眼睛做场梦~~~
|
||
点评
谢谢🙏
| ||
|
| |
| ||
|
睁开眼睛做场梦~~~
|
||
| ||
|手机版|深圳国芯人工智能有限公司
( 粤ICP备2022108929号-2 )
GMT+8, 2026-4-2 19:34 , Processed in 0.525777 second(s), 66 queries .
Powered by Discuz! X3.5
© 2001-2026 Discuz! Team.