|
407| 6
|
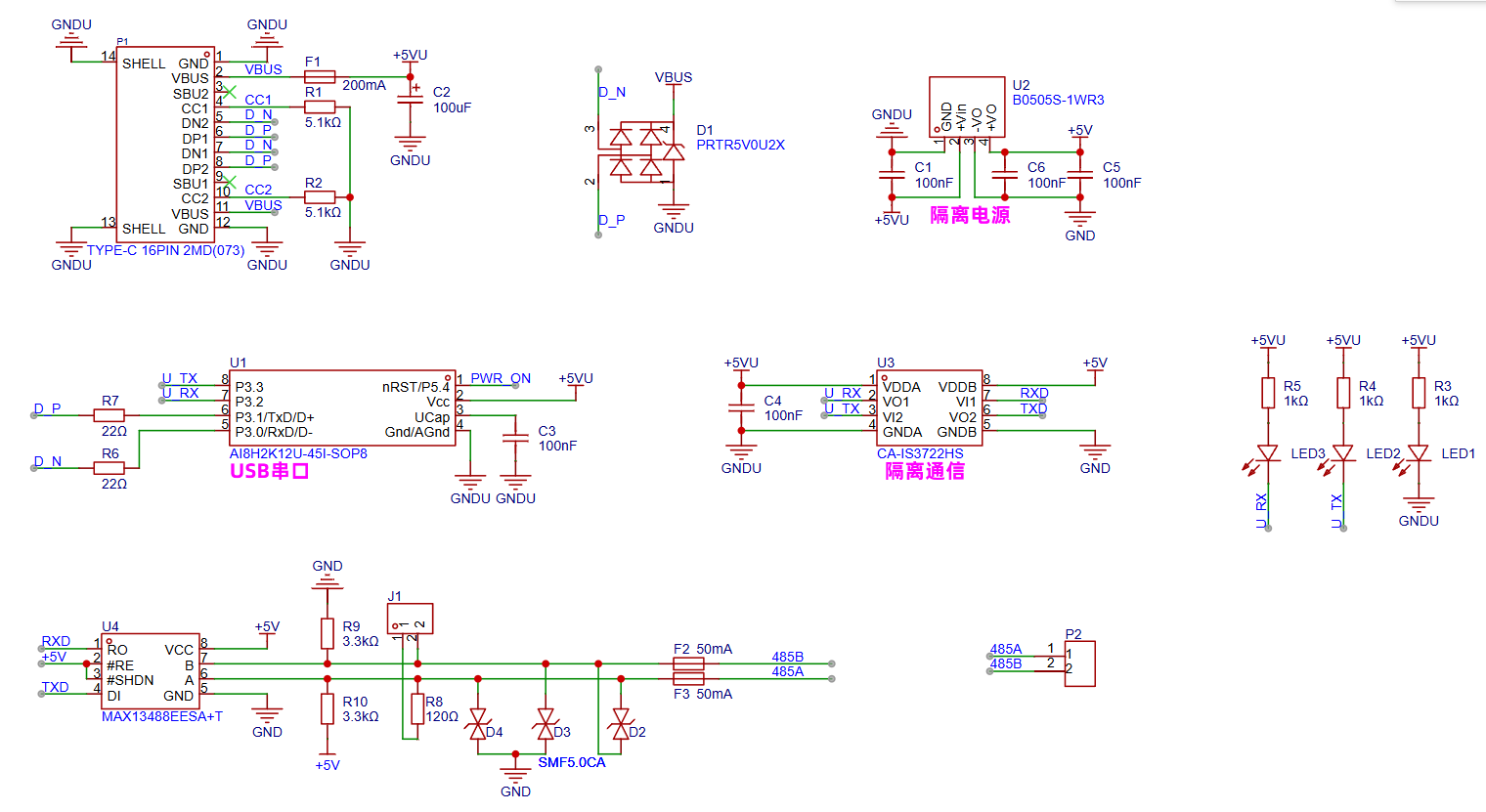
USB转RS485转换器@STC8H2K12U,USB-TypeC接口 |

| ||
| ||
|
| |
点评
版主开源链接在哪里啊?
| ||
|
睁开眼睛做场梦~~~
|
||
|手机版|深圳国芯人工智能有限公司
( 粤ICP备2022108929号-2 )
GMT+8, 2026-4-2 17:59 , Processed in 0.106812 second(s), 64 queries .
Powered by Discuz! X3.5
© 2001-2026 Discuz! Team.