找回密码
 立即注册
查看: 243|回复: 0

mos管的 。。。DS波形

[复制链接]
  • 打卡等级:偶尔看看I
  • 打卡总天数:13
  • 最近打卡:2026-02-13 00:18:36
已绑定手机

5

主题

28

回帖

125

积分

注册会员

积分
125
发表于 2025-11-29 11:42:06 | 显示全部楼层 |阅读模式
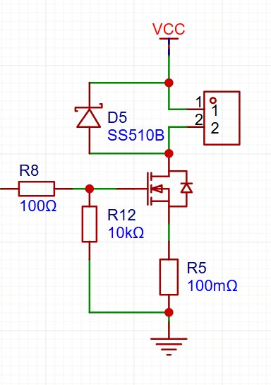
mos在驱动直流电机时。。。高电平的打开瞬间。。DS的波形如图。。。有一个负压的小尖尖是为什么呢。。。。D极比S极小700mv
截图202511291139204860.jpg
截图202511291141513117.jpg
回复

使用道具 举报 送花

您需要登录后才可以回帖 登录 | 立即注册

本版积分规则

QQ|手机版|深圳国芯人工智能有限公司 ( 粤ICP备2022108929号-2 )

GMT+8, 2026-4-4 17:52 , Processed in 0.103657 second(s), 45 queries .

Powered by Discuz! X3.5

© 2001-2026 Discuz! Team.

快速回复 返回顶部 返回列表