找回密码
 立即注册
查看: 260|回复: 8

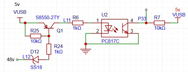
各位老师,请教一下下面原理图的功能可以正常使用么?

[复制链接]
  • 打卡等级:以坛为家I
  • 打卡总天数:264
  • 最近打卡:2026-04-03 19:40:05

20

主题

66

回帖

991

积分

高级会员

积分
991
发表于 2025-11-25 12:14:20 | 显示全部楼层 |阅读模式
实现的功能为:48V那里接控制信号,当48v那里为0时S8550导通,光耦导通,P33为低电平;48V那里为48V时,S8550截止,光耦截止,P33为高电平
现在请教各位老师,这个原理图能实现上面所说的功能么?


截图202511251208575417.jpg


回复

使用道具 举报 送花

  • 打卡等级:以坛为家III
  • 打卡总天数:705
  • 最近打卡:2026-04-03 00:02:15
已绑定手机

49

主题

2650

回帖

2905

积分

荣誉版主

积分
2905
发表于 2025-11-25 14:18:30 | 显示全部楼层
就你提供的信息来说,原理上是可行的。
~~~
回复

使用道具 举报 送花

  • 打卡等级:以坛为家I
  • 打卡总天数:264
  • 最近打卡:2026-04-03 19:40:05

20

主题

66

回帖

991

积分

高级会员

积分
991
发表于 2025-11-25 21:19:11 | 显示全部楼层
晓*** 发表于 2025-11-25 14:18
就你提供的信息来说,原理上是可行的。

谢谢
回复

使用道具 举报 送花

  • 打卡等级:常住居民II
  • 打卡总天数:91
  • 最近打卡:2026-04-03 11:21:44
已绑定手机

4

主题

246

回帖

889

积分

高级会员

积分
889
发表于 2025-11-26 10:27:49 | 显示全部楼层
"48v"估计在高于4V的时候,光耦就截止了。
回复

使用道具 举报 送花

  • 打卡等级:以坛为家I
  • 打卡总天数:264
  • 最近打卡:2026-04-03 19:40:05

20

主题

66

回帖

991

积分

高级会员

积分
991
发表于 2025-11-26 22:47:27 | 显示全部楼层
lcws*** 发表于 2025-11-26 10:27
"48v"估计在高于4V的时候,光耦就截止了。

48V那里一般就两种电压48v和0V,
回复

使用道具 举报 送花

  • 打卡等级:以坛为家III
  • 打卡总天数:683
  • 最近打卡:2026-04-04 02:12:33

9

主题

622

回帖

4340

积分

论坛元老

积分
4340
发表于 2025-11-27 16:35:49 | 显示全部楼层
电路是可以用,就是浪费了,看电路又没隔离,单单检测个48V有无,没必要这么麻烦
回复

使用道具 举报 送花

  • 打卡等级:以坛为家I
  • 打卡总天数:264
  • 最近打卡:2026-04-03 19:40:05

20

主题

66

回帖

991

积分

高级会员

积分
991
发表于 2025-11-27 17:31:08 | 显示全部楼层
网*** 发表于 2025-11-27 16:35
电路是可以用,就是浪费了,看电路又没隔离,单单检测个48V有无,没必要这么麻烦 ...

外面48V流入三极管或者光耦到地的话,会引起外接电路误动作,所以,外面的48V不能流入到光耦或三极管中去。老师,有没有更好的建议呢
回复

使用道具 举报 送花

  • 打卡等级:以坛为家III
  • 打卡总天数:835
  • 最近打卡:2026-04-04 06:35:30

24

主题

543

回帖

2113

积分

荣誉版主

积分
2113
发表于 2025-11-27 18:53:04 | 显示全部楼层
用电阻分压,送MCU端口。
回复

使用道具 举报 送花

  • 打卡等级:以坛为家III
  • 打卡总天数:683
  • 最近打卡:2026-04-04 02:12:33

9

主题

622

回帖

4340

积分

论坛元老

积分
4340
发表于 2025-11-27 23:15:37 | 显示全部楼层
前*** 发表于 2025-11-27 17:31
外面48V流入三极管或者光耦到地的话,会引起外接电路误动作,所以,外面的48V不能流入到光耦或三极管中去 ...

光耦初次级不要共地,初级只要串一个合适电阻接48V就可以了,最多加个反接二极管保护,无需其他元件,两边完全隔离.
回复

使用道具 举报 送花

您需要登录后才可以回帖 登录 | 立即注册

本版积分规则

QQ|手机版|深圳国芯人工智能有限公司 ( 粤ICP备2022108929号-2 )

GMT+8, 2026-4-4 17:46 , Processed in 0.116206 second(s), 82 queries .

Powered by Discuz! X3.5

© 2001-2026 Discuz! Team.

快速回复 返回顶部 返回列表