找回密码
 立即注册
查看: 208|回复: 3

一个220v交流电检测电电路无法检测,大家分析分析什么原因

[复制链接]
  • 打卡等级:常住居民III
  • 打卡总天数:119
  • 最近打卡:2026-04-06 07:58:43

53

主题

53

回帖

771

积分

高级会员

积分
771
发表于 2025-11-14 09:22:48 | 显示全部楼层 |阅读模式
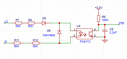
一个220v交流电检测电电路无法检测,我用万用表测量,在没有交流电下是3.28v,接上交流电0.04v,我也用示波器看了看,有一个0.15电压波动,这样理论上应该没有问题,但单片机就是不动作,大家帮我分析分析什么原因,

程序这样        if(P35==0)
                {
                        delayms(50);
                        if(P35==0)
                        {
                                JDQ=1;
                                bjs();       
                                shu2=0;   //继电器导通时间计数
                        }                       
                }

360截图20251114092221.bmp
回复

使用道具 举报 送花

  • 打卡等级:常住居民III
  • 打卡总天数:119
  • 最近打卡:2026-04-06 07:58:43

53

主题

53

回帖

771

积分

高级会员

积分
771
发表于 2025-11-14 10:11:27 | 显示全部楼层
不好意思,问题找到了,P35脚没有焊上,我还用万用表测量了没问题,看来是测量时管脚在万用表的表笔按压下,就接触上了,看来我密集管脚焊接还是不过关,请新手门,注意
回复

使用道具 举报 送花

  • 打卡等级:以坛为家III
  • 打卡总天数:706
  • 最近打卡:2026-04-06 17:33:01
已绑定手机

49

主题

2650

回帖

2907

积分

荣誉版主

积分
2907
发表于 2025-11-14 11:42:32 | 显示全部楼层
100K上拉和2.2uF的组合就会吸收掉窄脉冲,上拉换成10K级别的,那个2.2uF不焊再试试,
~~~
回复

使用道具 举报 送花

  • 打卡等级:常住居民III
  • 打卡总天数:119
  • 最近打卡:2026-04-06 07:58:43

53

主题

53

回帖

771

积分

高级会员

积分
771
发表于 2025-11-14 14:19:24 | 显示全部楼层
晓*** 发表于 2025-11-14 11:42
100K上拉和2.2uF的组合就会吸收掉窄脉冲,上拉换成10K级别的,那个2.2uF不焊再试试, ...

我这是与上一个设备连接的,上一个设备输出的报警信号是220v,我只检测有无,
回复

使用道具 举报 送花

您需要登录后才可以回帖 登录 | 立即注册

本版积分规则

QQ|手机版|深圳国芯人工智能有限公司 ( 粤ICP备2022108929号-2 )

GMT+8, 2026-4-6 22:41 , Processed in 0.102117 second(s), 55 queries .

Powered by Discuz! X3.5

© 2001-2026 Discuz! Team.

快速回复 返回顶部 返回列表