找回密码
 立即注册
查看: 167|回复: 2

请问PWM的向下计数和向上计数调整哪个寄存器

[复制链接]
  • 打卡等级:常住居民III
  • 打卡总天数:117
  • 最近打卡:2026-03-15 14:54:05

52

主题

51

回帖

760

积分

高级会员

积分
760
发表于 2025-11-6 19:22:32 | 显示全部楼层 |阅读模式
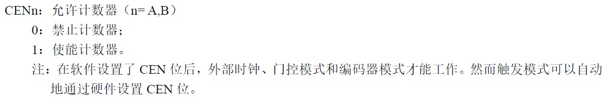
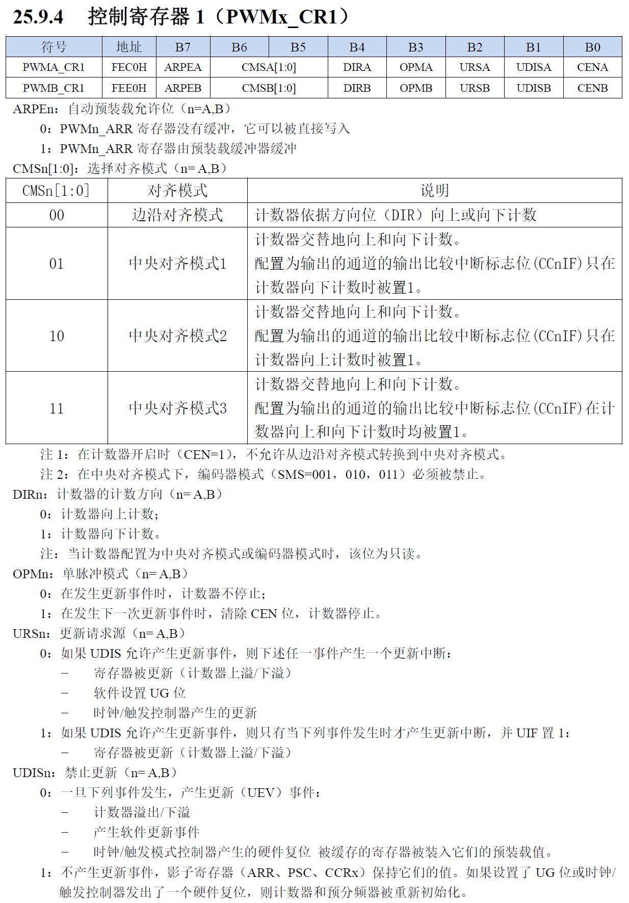
请问PWM的向下计数和向上计数调整哪个寄存器,我找了半天,也没找到向下,向下计数调整哪个寄存器,请高手解惑
回复

使用道具 举报 送花

  • 打卡等级:以坛为家III
  • 打卡总天数:725
  • 最近打卡:2026-03-30 12:09:34
已绑定手机

97

主题

7246

回帖

1万

积分

超级版主

积分
13798
发表于 2025-11-6 19:59:28 | 显示全部楼层
截图202511061959053363.jpg
截图202511061959247447.jpg
回复

使用道具 举报 送花

  • 打卡等级:常住居民III
  • 打卡总天数:117
  • 最近打卡:2026-03-15 14:54:05

52

主题

51

回帖

760

积分

高级会员

积分
760
发表于 2025-11-6 20:47:29 | 显示全部楼层

非常感谢,我一直在分频以后那些寄存器里找,没找到
回复

使用道具 举报 送花

您需要登录后才可以回帖 登录 | 立即注册

本版积分规则

QQ|手机版|深圳国芯人工智能有限公司 ( 粤ICP备2022108929号-2 )

GMT+8, 2026-4-4 17:39 , Processed in 0.112481 second(s), 55 queries .

Powered by Discuz! X3.5

© 2001-2026 Discuz! Team.

快速回复 返回顶部 返回列表