找回密码
 立即注册
查看: 624|回复: 20

8G1K08 PCA驱动电机占空比输出线性问题 | 明白了

[复制链接]
  • 打卡等级:偶尔看看I
  • 打卡总天数:11
  • 最近打卡:2026-02-06 08:42:05

3

主题

23

回帖

219

积分

中级会员

积分
219
发表于 2025-11-3 09:32:24 | 显示全部楼层 |阅读模式
       近期完全按照梁工推荐的MOS电路(未隔离),搭棚了个驱动两线散热风扇调速的电路,N-MOS采用AOD4184,增加了稳压和续流二极管,其余器件及参数完全一致。
       风扇24V推动电路用7812将24降至12V供电,STC8G1K08为USB取电与驱动电路共地,由PWM0输出10bit21.6KHz进行转速控制程序工作正常,通过改变占空比转速有明显的变化。
       问题:从60(60/1023)开始能起动,随着占空比数值增大转速升高,但发现增加到150左右时就已经接近直接24V供电时高转速时的状态了(通过目测耳听),改变占空比过程用万用表量得风机两端电压是在逐渐增加至24V理论上程序应该是对的,但是转速几乎没明显变化,相当于后半程(200~1023)调节没起作用。通过测得当Vgs小于1V时转速变化明显,大于1V时转速突增后续几乎没变化。我对MOS驱动研究不是太多,个人理解应该随着0~1024占空比改变近似于线性输出,怎样才能让风机转速从0-1023逐级变化呢?
截图202511030921474229.jpg             截图202511030923507776.jpg
截图202511030929051240.jpg



回复

使用道具 举报 送花

  • 打卡等级:以坛为家I
  • 打卡总天数:315
  • 最近打卡:2026-04-03 11:07:20

85

主题

7316

回帖

1万

积分

超级版主

积分
15739
发表于 2025-11-3 11:06:40 | 显示全部楼层
我说明几点;
1、这是十字线圈无刷电机(2相),里面有驱动电路,需要直流供电,使用PWM开关供电并不合理,会出现一些意想不到的问题,可以用BUCK电路方式,使用电感、电容滤波、续流二极管输出直流电控制更合理。
2、PWM驱动截止时有延时,会导致占空比设置值超过1000后输出电压变化不大。使用上述处理会得到相对较好的控制特性。
回复

使用道具 举报 送花

  • 打卡等级:以坛为家III
  • 打卡总天数:791
  • 最近打卡:2026-04-04 12:32:34

17

主题

76

回帖

3680

积分

论坛元老

积分
3680
发表于 2025-11-3 11:12:06 | 显示全部楼层
如果 "万用表量得风机两端电压是在逐渐增加至24V...大于1V时转速突增后续几乎没变化" ,说明PWM是好的,极有可能是电机特性不合需求,需要考虑闭环控制了
回复

使用道具 举报 送花

  • 打卡等级:以坛为家III
  • 打卡总天数:725
  • 最近打卡:2026-03-30 12:09:34
已绑定手机

97

主题

7246

回帖

1万

积分

超级版主

积分
13798
发表于 2025-11-3 11:21:58 | 显示全部楼层
20KHz是给4线风扇PWM用的,2线的不能给20KHz的PWM
PWM频率高,还是方波,风扇内部的滤波电容会瞬间充满电,而且来不及放电下一个脉冲就来了,占空比大于一定值时,电压就始终是24V,PWM就不起作用了
可以试试50Hz或100Hz,这是在实际的应用中见过的
但也不建议低频PWM,建议BUCK开端电源直流调速,输出波形是直线的
其实还得看风扇内部的电路,如果是277或477这种霍尔,给低频PWM是可以的,要是有复杂电路还带堵转保护的这种,就不能PWM了,必须给直流
看图应该是277或477霍尔的廉价风扇,建议拆开看一下

点评

低频我试过不行,噪音还很大。还是用BUCK去试一下。  发表于 2025-11-3 12:36
回复

使用道具 举报 送花

  • 打卡等级:以坛为家III
  • 打卡总天数:725
  • 最近打卡:2026-03-30 12:09:34
已绑定手机

97

主题

7246

回帖

1万

积分

超级版主

积分
13798
发表于 2025-11-3 11:30:24 | 显示全部楼层
如转速控制要求高,直接用4线风扇,20K PWM调速,根据转速反馈信号调速,再加上PID,可以精确控制转速,也不需要MOS,风扇可直接接12或24V电源
回复

使用道具 举报 送花

  • 打卡等级:偶尔看看I
  • 打卡总天数:11
  • 最近打卡:2026-02-06 08:42:05

3

主题

23

回帖

219

积分

中级会员

积分
219
发表于 2025-11-3 12:31:15 | 显示全部楼层
梁*** 发表于 2025-11-3 11:06
我说明几点;
1、这是十字线圈无刷电机(2相),里面有驱动电路,需要直流供电,使用PWM开关供电并不合理, ...

感谢梁工,确定是电机的差异了那我改用BUCK方案来驱动。

点评

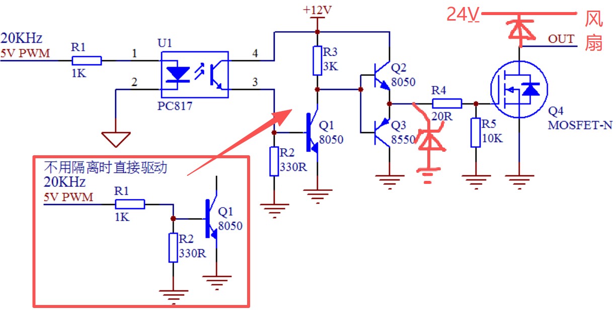
20多年前我做过方案,做自动风扇,由NTC测温,PWM控制一个BUCK电路给风扇供给可变直流电压来调速、散热,比如给大功率舞台功放做散热。 下面是两相十字线圈无刷散热风扇的典型电路之一,后来的产品是HALL传感器与两  详情 回复 发表于 2025-11-3 16:33
回复

使用道具 举报 送花

  • 打卡等级:偶尔看看I
  • 打卡总天数:11
  • 最近打卡:2026-02-06 08:42:05

3

主题

23

回帖

219

积分

中级会员

积分
219
发表于 2025-11-3 12:33:41 | 显示全部楼层
Debu*** 发表于 2025-11-3 11:30
如转速控制要求高,直接用4线风扇,20K PWM调速,根据转速反馈信号调速,再加上PID,可以精确控制转速,也 ...

精度不高,主要是风扇转速太高噪音很大,于是想处理一下然后根据需要手动调速。

点评

改成50Hz或100Hz试试  详情 回复 发表于 2025-11-3 12:34
回复

使用道具 举报 送花

  • 打卡等级:以坛为家III
  • 打卡总天数:725
  • 最近打卡:2026-03-30 12:09:34
已绑定手机

97

主题

7246

回帖

1万

积分

超级版主

积分
13798
发表于 2025-11-3 12:34:17 | 显示全部楼层
cla*** 发表于 2025-11-3 12:33
精度不高,主要是风扇转速太高噪音很大,于是想处理一下然后根据需要手动调速。 ...

改成50Hz或100Hz试试

点评

这么低没试过,那必须得再试一下。  发表于 2025-11-3 12:37
回复

使用道具 举报 送花

  • 打卡等级:以坛为家III
  • 打卡总天数:725
  • 最近打卡:2026-03-30 12:09:34
已绑定手机

97

主题

7246

回帖

1万

积分

超级版主

积分
13798
发表于 2025-11-3 12:41:14 | 显示全部楼层
低频小占空比噪音也大?
回复

使用道具 举报 送花

  • 打卡等级:偶尔看看I
  • 打卡总天数:11
  • 最近打卡:2026-02-06 08:42:05

3

主题

23

回帖

219

积分

中级会员

积分
219
发表于 2025-11-3 13:26:12 | 显示全部楼层
wjhh*** 发表于 2025-11-3 11:12
如果 "万用表量得风机两端电压是在逐渐增加至24V...大于1V时转速突增后续几乎没变化" ,说明PWM是好的, ...

应该是这类电机不适合PWM。
回复

使用道具 举报 送花

您需要登录后才可以回帖 登录 | 立即注册

本版积分规则

QQ|手机版|深圳国芯人工智能有限公司 ( 粤ICP备2022108929号-2 )

GMT+8, 2026-4-4 17:37 , Processed in 0.116560 second(s), 90 queries .

Powered by Discuz! X3.5

© 2001-2026 Discuz! Team.

快速回复 返回顶部 返回列表