找回密码
 立即注册
查看: 1787|回复: 24

【LCR电桥入门笔记-2025/12/04更新】用AI8051U复刻许老师LCR电桥

[复制链接]
  • 打卡等级:以坛为家II
  • 打卡总天数:433
  • 最近打卡:2026-01-30 18:02:08
已绑定手机

37

主题

176

回帖

2292

积分

荣誉版主

Rbowlystar

积分
2292
发表于 2025-10-26 18:33:04 | 显示全部楼层 |阅读模式
2025年10月26日

昨晚花了点时间去LCR电桥的基础,大致明白其工作原理。
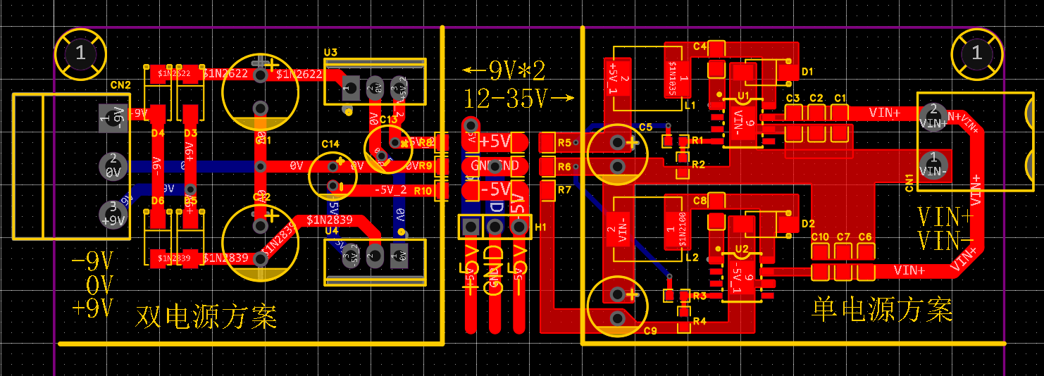
发现许老师的电桥产生正负压貌似需要双电源,即9V*2。
然而,大多数人可能没有准备双电源,查阅了一些资料后,
我决定设计一个单电源转正负压的方案,
当然,依旧会保留许老师的双电源方案以供大家选择。
我选择的方案是双TPS5430生成正负压,相对于许老师的方案,
优点:
1、单电源供电;
2、单路电流输出可达3A,7805/7905只有1.5A,

但对于运放而言应该完全用不上这么大的电流;
缺点:
1、成本应该会略高一些;
还有一点问题,这个单电源转正负压的方案并未验证可行性,

希望大家帮忙看看是否有问题。
电源方案原理图.png
电源方案PCB布线.png
电源方案3D图.png
许老师的方案:

许老师方案原理图

许老师方案原理图



2025-10-28
针对10月26号的问题:
看了大家建议后,决定预留3个供电方案,分别是:
a.单电源宽电压输入方案,采用TPS5430芯片,可以提供MAX=3A左右的大电流,

不仅可以用作本系统供电,也可以外接使用,通过修改反馈比例,就可以调节输出电压的大小。
b.双电源宽电压输入方案,许老师的经典方案,采用7805+7905方案,可以提供MAX=1.5A左右的大电流
c.单电源低压输入方案,采用SGM3204将输入电压翻转后使用,负压可以提供MAX=200mA左右的电流,
用于本系统的运放绰绰有余,成本更低,功耗更低,尺寸更小。



花了两三天时间,边做边学,把原理图复刻完成了。
但还有几点疑问,请大家帮忙分析一下:
Q1、许老师的原理图中提到了用P13引脚输出正弦波,也给出了接线说明,但是P12作为移相方波输出没有给到接线说明,是直接和P13接到一起叠加吗?
疑问1-P12是怎么接线的.png



Q2、从P13经过二阶低通滤波后,到DDS处,又经过三阶低通滤波后,到达C23这个电容处,单片机输出的正弦波应该也是直流电,是如何通过这个电容,结合运放提供电流源的?
疑问2-单片机输出的DDS直流电是如何通过这个电容的?.png


Q3:左上角这里短接了一个电容和电阻是什么意思?可以直接忽略吗
疑问3-这里短接是什么意思.png


附上我复刻好的原理图:
复刻许老师LCR电桥_SCH_2025-10-28.png
以及许老师的原理图:
myLCR.PNG


2025年10月31日
针对上一次28号的问题:
A1:许老师的原理图没看清楚,P12实际是K7电子开关的控制引脚,作为鉴相开关。


A2:花了点时间重新捡回了部分运放知识,研究了一下这部分电路,大致作用是将高频直流电转换为高频交流电。请看我的具体分析步骤:
运放仿真1.jpg 运放仿真2.jpg

这里以方波为例,选用的电容容值比较小,应该方便分析一些。
首先,要了解一下这个公式,U=Q/C,即电压=电荷量/容值。
那么,对于电容充放电过程中,容值不变,Q随时间变化而变化,即Uc=k*t
1、方波输出为高电平,充电阶段:
此时,Q随充电时间的增加而增加,即Uc随充电时间增加而增加,变化趋势为0V->5V(参考黄色的曲线)。
由于电容正极与电源正极连接,对于电容正极电压始终为5V,那么电容负极电压=电容正极电压5V-电容两端电压Uc,其变化趋势为5V->0V。
然而,运放同相输入端电压为0V,运放反相输入端电压为电容负极电压5V->0V。
那么,对于有反馈的运放,必然会输出电压Uout,使同相反相端电压相等,即(U+) = (U-)=电容负极电压+Uout=0,即Uout变化趋势为-5V->0V。
2、方波输出为低电平,放电阶段:
放电阶段原理与充电阶段一致,只是电容两端电压Uc变化趋势为5V->0V,电容正极电压为0V,电容负极电压变化趋势为-5V->0V,运放输出Uout变化趋势为+5V->0V。

A3:左上角处应该是预留的高通滤波电路,实际使用时短接为通直流。

原理图与PCB图也已绘制完毕,接下来的一段时间应该都会在
学习、移植、验证。
PCB顶面图.png


2025年12月04日
目前的情况是板子已经做出来了,程序也大差不差了。100Hz/1kHz/7.8kHz的波形都还行,一般般。

可能是PCB设计的有问题,DDS正弦波不是很完美,貌似是在一个周期为200ms的方波上叠加出来,时基拉长就会有方波的影子。(感觉是layout设计的问题?影响到电源电压了,看电源的波形就变成“方波”了,但不接入系统时,电源波形也还OK,因此可能是PCB设计上的问题?我用的是LINK1D供电的,目前我这里最好的电源应该就是它了...)
测试正弦波的周期、均方根值都挺准的,100Hz的RMS为140mV左右,1kHz的RMS为130mV左右,7.8kHz的RMS为100mV左右。
校准过后,测量电阻还是蛮准的,但是电容电感貌似测不了,还是有问题。
许老师的程序和原理基本已经啃下来了,接下来就看如何优化程序12bitADC的算法了(许老师10bitADC+过采样的算法,在这里不太适用)









故事没有结局,遗忘是唯一的终点...
回复

使用道具 举报 送花

  • 打卡等级:以坛为家I
  • 打卡总天数:369
  • 最近打卡:2026-04-03 10:05:28

844

主题

1万

回帖

2万

积分

管理员

积分
22789
发表于 2025-10-26 19:15:21 | 显示全部楼层
我们示波器上用的 1个负压电路:
输入 +5V,    产生  -5V;
输入 +3.3V, 产生  -3.3V;
RMB0.99 ~ RMB0.5
截图202510261913333963.jpg

STC32G144K246 实验箱 讨论稿,20251020 | Ai8052U - STC32G144K246 测试版块,PGA/运放,DAC, CAN-FD 国芯人工智能技术交流网站 - AI32位8051交流社区

截图202510261911474604.jpg


截图202510261922021439.jpg
回复

使用道具 举报 送花

  • 打卡等级:以坛为家I
  • 打卡总天数:369
  • 最近打卡:2026-04-03 10:05:28

844

主题

1万

回帖

2万

积分

管理员

积分
22789
发表于 2025-10-26 19:24:38 | 显示全部楼层
https://www.stcaimcu.com/data/do ... t/STC32G144K246.pdf

DSP型 32位8051,真1T 8051,STC32G144K246, 9/1 已回
===144K SRAM, 246K Flash, 小名 Ai8052U
===LQFP100/64,【后期会有:LQFP48,QFN100/64】

征集发挥STC32G144K246性能实验箱方案
===DSP+模拟大师,STC32G144K246-支持32位/8位8051指令,

         72 MHz ~ 120MHz
===TFPU浮点+三角函数】@230MHz, PWM@230MHz,CAN-FD
===144K SRAM, 246K Flash, LQFP100/64/48
2组独立 真12位ADC2组独立 12位DAC,2.8M/S 的速度,
4组独立运放 / PGA, 4组独立比较器
STC32G144K246的2个独立高速【12位DAC】直接在内部
===输出到 【内部运算放大器OPA输入 / PGA】,再输出
===或输出到【内部比较器】输入

USB 2.0
,Full-Speed,16个双向端点,支持4种端点传输模式
2组 CAN-FD !!!  3组 Lin; 2组 I2S
DMA-P2P/外设直接到外设, DMA支持 :
        TFT-i8080/M6800接口, QSPI, 3组独立的SPI, 2组独立的I2C
        8组USART, 可分别支持异步串口UART或同步串口SPI
        2组独立的12位ADC;2组独立的12位DAC;
        24-通道, 6组周期不同高级16位PWM定时器
        3 组 4 对互补PWM(PWMA/PWMC/PWME),方便控制 3组3相电机
        3 组 4 个单独PWM(PWMB/PWMD/PWMF)
T0/T1/T2/T3/T4, T5/T6/T7/T8, T9/T10, T11, T17/T18, 14个24位定时器
RTC-年/月/日/星期/时/分/秒 实时时钟

取消 I/O 口的 准双向口 模式,有 高阻输入 / 强推挽输出 / 开漏 模式
=== I/O 速度 在 53MHz ~ 60MHz 以上

回复

使用道具 举报 送花

  • 打卡等级:以坛为家I
  • 打卡总天数:369
  • 最近打卡:2026-04-03 10:05:28

844

主题

1万

回帖

2万

积分

管理员

积分
22789
发表于 2025-10-26 19:28:24 | 显示全部楼层
建议考虑 STC32G144K246-LQFP100 / 64:
===TFT 彩屏显示
===2组DAC有DMA支持
===2组ADC有DMA支持
===4组运放,用外部电阻放大,效果可以
回复

使用道具 举报 送花

  • 打卡等级:以坛为家I
  • 打卡总天数:369
  • 最近打卡:2026-04-03 10:05:28

844

主题

1万

回帖

2万

积分

管理员

积分
22789
发表于 2025-10-26 19:33:35 | 显示全部楼层
不知 整个系统 工作在  +/-3.3V 可否

点评

可以一试  详情 回复 发表于 2025-10-26 20:16
回复

使用道具 举报 送花

  • 打卡等级:以坛为家II
  • 打卡总天数:433
  • 最近打卡:2026-01-30 18:02:08
已绑定手机

37

主题

176

回帖

2292

积分

荣誉版主

Rbowlystar

积分
2292
发表于 2025-10-26 20:16:52 | 显示全部楼层
神*** 发表于 2025-10-26 19:33
不知 整个系统 工作在  +/-3.3V 可否

可以一试
故事没有结局,遗忘是唯一的终点...
回复

使用道具 举报 送花

  • 打卡等级:以坛为家III
  • 打卡总天数:629
  • 最近打卡:2026-04-03 08:01:58

30

主题

144

回帖

729

积分

高级会员

积分
729
发表于 2025-10-26 22:02:13 | 显示全部楼层
TPS5430双电源转换电路  我做的产品在使用。非常可靠。已经使用快三年了。负载是电机、最大电流有时候超过2A  一般1A多。可以可靠运行。
回复

使用道具 举报 送花

  • 打卡等级:以坛为家III
  • 打卡总天数:629
  • 最近打卡:2026-04-03 08:01:58

30

主题

144

回帖

729

积分

高级会员

积分
729
发表于 2025-10-26 22:02:40 | 显示全部楼层
TPS5430双电源转换电路  我做的产品在使用。非常可靠。已经使用快三年了。负载是电机、最大电流有时候超过2A  一般1A多。可以可靠运行。
但是2楼的电流更加便捷 实惠。而且也不占用线路板空间。也不会产生向TPS5430那样的开关高频干扰

点评

感谢答复,我大致知道怎么弄了  发表于 2025-10-27 14:20
回复

使用道具 举报 送花

  • 打卡等级:以坛为家III
  • 打卡总天数:725
  • 最近打卡:2026-03-30 12:09:34
已绑定手机

97

主题

7246

回帖

1万

积分

超级版主

积分
13798
发表于 2025-10-27 13:59:57 | 显示全部楼层
单芯片可以用TPS65131(最高±15V,非同步整流)或TPS65133(最高±5V,同步整流)
宽输入电压分立元件可以用SEPIC+CUK拓扑,纹波小
如还需要降低纹波,可以用SGM2209+SGM2211

点评

这个方案也有考虑过,QFN封装对我而言问题不大,但是考虑到有些新手玩这个入门,复刻起来难度会较大,就放弃了。其次是TPS65131这颗的价格貌似有有点贵,几乎是5430的两倍了,但鉴于5430的外围电路也要用两倍的量,  详情 回复 发表于 2025-10-27 14:32
回复

使用道具 举报 送花

  • 打卡等级:以坛为家II
  • 打卡总天数:433
  • 最近打卡:2026-01-30 18:02:08
已绑定手机

37

主题

176

回帖

2292

积分

荣誉版主

Rbowlystar

积分
2292
发表于 2025-10-27 14:32:37 | 显示全部楼层
Debu*** 发表于 2025-10-27 13:59
单芯片可以用TPS65131(最高±15V,非同步整流)或TPS65133(最高±5V,同步整流)
宽输入电压分立元件可以 ...

这个方案也有考虑过,QFN封装对我而言问题不大,但是考虑到有些新手玩这个入门,复刻起来难度会较大,就放弃了。其次是TPS65131这颗的价格貌似有有点贵,几乎是5430的两倍了,但鉴于5430的外围电路也要用两倍的量,所以应该大差不大了。还有一点就是我用1206封装的跳线电阻,也是有扩展功能的,可以通过这个大焊盘外接导线,给其他设备提供参考源,5430大电流挺合适的,就是纹波可能需要处理一下。综合考虑下来,就选了5430这个方案。但是没有设计这类电路的经验,都是查资料参考的,不清楚这个原理图是否可行

点评

BOOST+电荷泵也可以  详情 回复 发表于 2025-10-27 17:55
故事没有结局,遗忘是唯一的终点...
回复

使用道具 举报 送花

您需要登录后才可以回帖 登录 | 立即注册

本版积分规则

QQ|手机版|深圳国芯人工智能有限公司 ( 粤ICP备2022108929号-2 )

GMT+8, 2026-4-3 19:07 , Processed in 0.117938 second(s), 91 queries .

Powered by Discuz! X3.5

© 2001-2026 Discuz! Team.

快速回复 返回顶部 返回列表