找回密码
 立即注册
楼主: jkwnejot

稳压二极管请教,求讲解

[复制链接]
  • 打卡等级:常住居民I
  • 打卡总天数:67
  • 最近打卡:2026-03-21 10:59:23
已绑定手机

21

主题

133

回帖

716

积分

高级会员

积分
716
发表于 2025-10-16 11:15:03 | 显示全部楼层
梁*** 发表于 2025-10-16 11:11
普通二极管和肖特基二极管有压降、电流参数,其乘积最大值就可以认为是其最大功率,但说功率会很不方便, ...

谢谢梁工
回复

使用道具 举报 送花

  • 打卡等级:常住居民I
  • 打卡总天数:67
  • 最近打卡:2026-03-21 10:59:23
已绑定手机

21

主题

133

回帖

716

积分

高级会员

积分
716
发表于 2025-10-17 11:48:18 | 显示全部楼层
梁*** 发表于 2025-10-16 11:11
普通二极管和肖特基二极管有压降、电流参数,其乘积最大值就可以认为是其最大功率,但说功率会很不方便, ...

梁工,我明白刚才您说的了,是二极管整流还是整流桥整流主要看变压器,如果变压器是带中心抽头的使用两个二极管就可以了,如果不带中心轴头使用整流桥

二个二极管就可以

二个二极管就可以

整流桥

整流桥
回复

使用道具 举报 送花

  • 打卡等级:常住居民I
  • 打卡总天数:67
  • 最近打卡:2026-03-21 10:59:23
已绑定手机

21

主题

133

回帖

716

积分

高级会员

积分
716
发表于 2025-10-17 14:56:15 | 显示全部楼层
梁*** 发表于 2025-10-16 11:11
普通二极管和肖特基二极管有压降、电流参数,其乘积最大值就可以认为是其最大功率,但说功率会很不方便, ...

梁工,您看整流桥的理解对吗

点评

对  详情 回复 发表于 2025-10-17 16:09
回复

使用道具 举报 送花

  • 打卡等级:以坛为家I
  • 打卡总天数:315
  • 最近打卡:2026-04-03 11:07:20

85

主题

7316

回帖

1万

积分

超级版主

积分
15739
发表于 2025-10-17 16:09:29 | 显示全部楼层
jkwn*** 发表于 2025-10-17 14:56
梁工,您看整流桥的理解对吗

回复

使用道具 举报 送花

  • 打卡等级:常住居民I
  • 打卡总天数:67
  • 最近打卡:2026-03-21 10:59:23
已绑定手机

21

主题

133

回帖

716

积分

高级会员

积分
716
发表于 2025-10-18 10:06:24 | 显示全部楼层

梁工,还想请zhengl教一下,dcdc的输入电压波动,是不是不会影响输出呢?我的理解是因为是低频的波动(市电整流后的100hz),dcdc通过反馈可以保证输出的稳定,我的测试结果是除了纹波增大以外,输出是稳定,不知道对不对请您指点
截图202510181002207292.jpg

点评

市电整流滤波后有100Hz的纹波,远低于开关电源几十KHz以上的开关频率,也远低于反馈环路的响应速度,所以基本不会对输出有影响。  详情 回复 发表于 2025-10-18 10:10
回复

使用道具 举报 送花

  • 打卡等级:以坛为家I
  • 打卡总天数:315
  • 最近打卡:2026-04-03 11:07:20

85

主题

7316

回帖

1万

积分

超级版主

积分
15739
发表于 2025-10-18 10:10:22 | 显示全部楼层
jkwn*** 发表于 2025-10-18 10:06
梁工,还想请zhengl教一下,dcdc的输入电压波动,是不是不会影响输出呢?我的理解是因为是低频的波动(市 ...

市电整流滤波后有100Hz的纹波,远低于开关电源几十KHz以上的开关频率,也远低于反馈环路的响应速度,所以基本不会对输出有影响。
回复

使用道具 举报 送花

  • 打卡等级:常住居民I
  • 打卡总天数:67
  • 最近打卡:2026-03-21 10:59:23
已绑定手机

21

主题

133

回帖

716

积分

高级会员

积分
716
发表于 2025-10-18 10:56:43 | 显示全部楼层
梁*** 发表于 2025-10-18 10:10
市电整流滤波后有100Hz的纹波,远低于开关电源几十KHz以上的开关频率,也远低于反馈环路的响应速度,所以 ...

梁工,输入电压波动在30v左右也没事吗?最低有12v最高有40v,但是没低于芯片的开启电压,输出是5v

点评

这么大的波动是不合理的,一般波动不要大于20%。  详情 回复 发表于 2025-10-18 13:53
回复

使用道具 举报 送花

  • 打卡等级:以坛为家I
  • 打卡总天数:315
  • 最近打卡:2026-04-03 11:07:20

85

主题

7316

回帖

1万

积分

超级版主

积分
15739
发表于 2025-10-18 13:53:36 | 显示全部楼层
jkwn*** 发表于 2025-10-18 10:56
梁工,输入电压波动在30v左右也没事吗?最低有12v最高有40v,但是没低于芯片的开启电压,输出是5v ...

这么大的波动是不合理的,一般波动不要大于20%。
回复

使用道具 举报 送花

  • 打卡等级:常住居民I
  • 打卡总天数:67
  • 最近打卡:2026-03-21 10:59:23
已绑定手机

21

主题

133

回帖

716

积分

高级会员

积分
716
发表于 2025-10-18 15:01:32 | 显示全部楼层
梁*** 发表于 2025-10-18 13:53
这么大的波动是不合理的,一般波动不要大于20%。


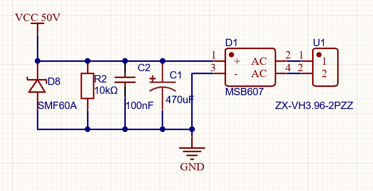
好的,我明白了梁工,再次向您确认,50/60hz市电用普通整流桥就可以哈,应该用不到快恢复整流桥吧,原理图,请您指点,U1是变压器次级AC35v
038c76b73688afa51c55e9487e6ddd04.png

点评

电话里不是说清楚了这3种二极管的用途吗?  详情 回复 发表于 2025-10-18 18:27
回复

使用道具 举报 送花

  • 打卡等级:以坛为家I
  • 打卡总天数:315
  • 最近打卡:2026-04-03 11:07:20

85

主题

7316

回帖

1万

积分

超级版主

积分
15739
发表于 2025-10-18 18:27:01 | 显示全部楼层
jkwn*** 发表于 2025-10-18 15:01
好的,我明白了梁工,再次向您确认,50/60hz市电用普通整流桥就可以哈,应该用不到快恢复整流桥吧,原理 ...

电话里不是说清楚了这3种二极管的用途吗?
回复

使用道具 举报 送花

您需要登录后才可以回帖 登录 | 立即注册

本版积分规则

QQ|手机版|深圳国芯人工智能有限公司 ( 粤ICP备2022108929号-2 )

GMT+8, 2026-4-4 16:04 , Processed in 0.125885 second(s), 97 queries .

Powered by Discuz! X3.5

© 2001-2026 Discuz! Team.

快速回复 返回顶部 返回列表