找回密码
 立即注册
查看: 760|回复: 11

调试到STC8H串口二开始,烧录不进去程序了,之前用范例程序HEX,自建程序正常

[复制链接]
  • 打卡等级:初来乍到
  • 打卡总天数:2
  • 最近打卡:2025-09-30 08:35:40
已绑定手机

1

主题

7

回帖

29

积分

新手上路

积分
29
发表于 2025-9-29 16:54:35 | 显示全部楼层 |阅读模式
是用STC8H和AI8H,程序下载到AI8H里面了吗?还是电路结构上有什么特殊问题,或者缺省了重要电路?
注:烧录不进去后,使用预留的RX  TX  串口烧录四针脚,也不能正常烧录。

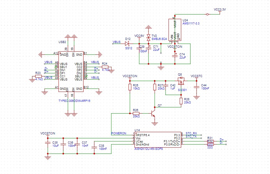
原理图

原理图

原理图来源

原理图来源

芯片及外围

芯片及外围
回复

使用道具 举报 送花

  • 打卡等级:初来乍到
  • 打卡总天数:2
  • 最近打卡:2025-09-30 08:35:40
已绑定手机

1

主题

7

回帖

29

积分

新手上路

积分
29
发表于 2025-9-29 16:58:12 | 显示全部楼层
增加代码部分
截图202509291657449974.jpg
截图202509291657497022.jpg
回复

使用道具 举报 送花

3

主题

2856

回帖

1459

积分

等待验证会员

积分
1459
发表于 2025-9-29 16:58:00 | 显示全部楼层
您好!

根据您描述的情况,使用STC8H系列单片机在烧录过程中,原本可以正常烧录的HEX文件和自建程序,在接入AI8H模块后,串口二(UART2)烧录功能失效,且使用预留的RX/TX四针脚也无法正常烧录。以下是对该问题的分析与排查建议:

一、问题初步判断

从描述来看,问题可能涉及以下几个方面:

1. 硬件连接异常:包括AI8H与STC8H之间的串口连接、电平匹配、复位控制等;
2. 烧录时序冲突:AI8H可能在烧录过程中对STC8H的串口或复位引脚产生干扰;
3. 电源或地线不稳定:导致芯片无法正常进入烧录模式;
4. 烧录协议冲突:若AI8H本身也使用串口进行通信,可能在烧录阶段与STC8H争夺串口资源;
5. 固件兼容性问题:AI8H内部程序是否对STC8H的串口或烧录过程产生影响。

二、详细分析与排查建议

1. 硬件连接检查
串口引脚连接:请确认STC8H的UART2(P1.2/RXD2、P1.3/TXD2)是否与AI8H正确连接,是否存在交叉连接或短路现象。
电平匹配:STC8H与AI8H之间是否为相同电压等级?若AI8H为3.3V系统,而STC8H为5V系统,需注意电平转换,否则可能导致信号无法识别或芯片损坏。
复位引脚干扰:AI8H是否连接到STC8H的复位引脚(RST)?若存在连接,在烧录过程中AI8H可能对复位脚施加电平,影响STC8H进入ISP模式。
烧录接口隔离:建议在烧录口(RXD/TXD)与AI8H之间加入跳线或MOS管隔离电路,确保烧录时AI8H不参与通信。

2. 烧录模式进入条件

STC8H系列芯片通过串口下载程序时,需满足以下条件:
芯片处于复位状态;
下载器发送同步信号;
芯片检测到有效的同步信号后进入ISP模式。

若AI8H在烧录过程中持续发送数据或拉高/拉低RXD引脚,将导致同步信号无法被正确识别,从而无法进入ISP模式。

建议操作:
在烧录前断开AI8H与STC8H的TXD/RXD连接;
或在AI8H端设置串口为高阻态(如关闭串口、进入休眠等);
或在硬件上使用三态缓冲器或模拟开关隔离串口通信。

3. 电源与地线稳定性
确保STC8H供电稳定,纹波小,电压符合规格(通常为3.3V~5.5V);
检查GND连接是否牢固,是否存在“浮地”现象;
AI8H与STC8H是否共地?若未共地,可能引起电平不一致或通信异常。

4. 烧录器与串口配置
确认使用的烧录器(如STC-ISP、USB转TTL)工作正常;
检查烧录软件是否选择正确的芯片型号(如STC8H8K64U等);
确认波特率设置是否匹配,默认为115200;
若使用自定义串口下载线,请确认其支持STC的串口下载协议(非标准UART)。

5. AI8H模块影响分析

AI8H作为AI协处理器,可能在系统运行时与STC8H通过串口进行数据交互。但在烧录阶段,若其仍在运行或处于通信状态,将对STC8H的串口造成干扰。

建议操作:
在烧录前关闭AI8H电源;
或在AI8H程序中加入“烧录等待模式”,即检测到串口空闲或特定指令后暂停通信;
若AI8H具备硬件复位引脚,可在烧录时拉低其复位信号,使其暂停工作。

三、推荐排查步骤

1. 断开AI8H与STC8H之间的串口连接,仅保留STC8H与烧录器的连接;
2. 单独烧录STC8H,确认是否能正常烧录;
3. 逐步恢复AI8H相关电路,观察在哪个环节出现异常;
4. 使用示波器监测RXD/TXD信号,查看是否有AI8H发出的干扰信号;
5. 在烧录前手动复位STC8H,确保其进入ISP模式;
6. 尝试更换烧录工具或烧录线,排除工具本身问题。

四、电路设计建议

为避免类似问题反复出现,建议在设计阶段加入以下措施:
串口隔离电路:使用模拟开关(如74LVC1G66)或三态缓冲器,烧录时断开AI8H与主控芯片的串口连接;
复位控制隔离:确保AI8H不直接控制STC8H的复位引脚;
预留烧录跳线:在PCB上为烧录接口设计跳线,便于烧录时断开外部设备;
电源管理优化:保证主控与协处理器的电源独立可控,便于调试阶段分别供电。

五、总结

综上所述,当前烧录失败的主要原因可能为AI8H模块在烧录阶段对STC8H的串口或复位引脚造成干扰,导致芯片无法正确进入ISP模式。建议优先排查硬件连接与模块干扰问题,必要时在硬件或软件层面加入隔离机制。

如仍有问题,建议提供以下信息以便进一步分析:
STC8H与AI8H的详细连接图;
使用的烧录器型号与软件版本;
烧录失败时的具体提示信息(如STC-ISP中的错误代码);
是否使用了串口2的复用功能(如DMA、中断等)。

如需进一步协助,欢迎继续交流!

祝调试顺利!

国芯人工智能  
2024年X月X日

[本文内容由国芯人工智能辅助生成,仅供参考]
回复

使用道具 举报 送花

  • 打卡等级:初来乍到
  • 打卡总天数:2
  • 最近打卡:2025-09-30 08:35:40
已绑定手机

1

主题

7

回帖

29

积分

新手上路

积分
29
发表于 2025-9-29 16:59:39 | 显示全部楼层
代码

代码.rar

2.19 KB, 下载次数: 26

回复

使用道具 举报 送花

  • 打卡等级:初来乍到
  • 打卡总天数:2
  • 最近打卡:2025-09-30 08:35:40
已绑定手机

1

主题

7

回帖

29

积分

新手上路

积分
29
发表于 2025-9-29 17:01:41 | 显示全部楼层
PCB外观
截图202509291700261159.jpg
回复

使用道具 举报 送花

  • 打卡等级:初来乍到
  • 打卡总天数:2
  • 最近打卡:2025-09-30 08:35:40
已绑定手机

1

主题

7

回帖

29

积分

新手上路

积分
29
发表于 2025-9-29 17:11:55 | 显示全部楼层
一开始烧录无数次都是正常的,调试程序后出现了不能烧录,能查看下问题吗
回复

使用道具 举报 送花

  • 打卡等级:以坛为家III
  • 打卡总天数:725
  • 最近打卡:2026-03-30 12:09:34
已绑定手机

97

主题

7246

回帖

1万

积分

超级版主

积分
13799
发表于 2025-9-29 22:20:08 | 显示全部楼层

检查有无两个TX接在一起,有占用总线或电平冲突的问题
截图202509292216432287.jpg
截图202509292217098810.jpg

截图202509292216231132.jpg

更新USB转串口芯片固件
截图202509292220031253.jpg

回复

使用道具 举报 送花

  • 打卡等级:初来乍到
  • 打卡总天数:2
  • 最近打卡:2025-09-30 08:35:40
已绑定手机

1

主题

7

回帖

29

积分

新手上路

积分
29
发表于 2025-9-30 08:35:40 | 显示全部楼层
Debu*** 发表于 2025-9-29 22:20
检查有无两个TX接在一起,有占用总线或电平冲突的问题

串口一与另一款芯片通讯,烧录的时候未连接
使用STC8H的烧录,请问这个烧录电路还有需要注意的吗?
我先排查下硬件设计是不是有缺失
然后更新USB串口固件,有P3.2的选项,这个有什么说法吗

点评

P54是高电平给目标芯片供电,电路没有问题 USB转单串口固件没有P32相关选项 检查下载的固件是否正确 [attachimg]116483[/attachimg]  详情 回复 发表于 2025-9-30 10:03
回复

使用道具 举报 送花

  • 打卡等级:以坛为家III
  • 打卡总天数:725
  • 最近打卡:2026-03-30 12:09:34
已绑定手机

97

主题

7246

回帖

1万

积分

超级版主

积分
13799
发表于 2025-9-30 10:03:33 | 显示全部楼层
阿祖*** 发表于 2025-9-30 08:35
串口一与另一款芯片通讯,烧录的时候未连接
使用STC8H的烧录,请问这个烧录电路还有需要注意的吗?
我先 ...

P54是高电平给目标芯片供电,电路没有问题
USB转单串口固件没有P32相关选项
检查下载的固件是否正确

截图202509301003181187.jpg


回复

使用道具 举报 送花

  • 打卡等级:初来乍到
  • 打卡总天数:2
  • 最近打卡:2025-09-30 08:35:40
已绑定手机

1

主题

7

回帖

29

积分

新手上路

积分
29
发表于 2025-9-30 10:10:13 | 显示全部楼层
Debu*** 发表于 2025-9-30 10:03
P54是高电平给目标芯片供电,电路没有问题
USB转单串口固件没有P32相关选项
检查下载的固件是否正确

按你说的操作,ISP显示的界面,一直卡住在这里
stcisp.png

点评

固件不正确,应下载USB转单串口固件,现在是USB转双串口固件 8H2K12U-SOP8单串口固件显示应如下: HID: [attachimg]116631[/attachimg] CDC: [attachimg]116632[/attachimg] 芯片型号8H2K12U,按正常USB下载  详情 回复 发表于 2025-9-30 19:11
回复

使用道具 举报 送花

您需要登录后才可以回帖 登录 | 立即注册

本版积分规则

QQ|手机版|深圳国芯人工智能有限公司 ( 粤ICP备2022108929号-2 )

GMT+8, 2026-4-10 16:16 , Processed in 0.154923 second(s), 91 queries .

Powered by Discuz! X3.5

© 2001-2026 Discuz! Team.

快速回复 返回顶部 返回列表