找回密码
 立即注册
楼主: 神农鼎

AVAS(车辆声学警示系统)系统方案, STC32G8K64-LQFP48/32 做主控

[复制链接]
  • 打卡等级:以坛为家I
  • 打卡总天数:366
  • 最近打卡:2026-03-31 16:31:44

844

主题

1万

回帖

2万

积分

管理员

积分
22789
发表于 2026-1-3 14:36:43 | 显示全部楼层
回复

使用道具 举报 送花

  • 打卡等级:以坛为家I
  • 打卡总天数:366
  • 最近打卡:2026-03-31 16:31:44

844

主题

1万

回帖

2万

积分

管理员

积分
22789
发表于 2026-1-6 16:01:58 | 显示全部楼层

TAS5805  或兼容的   ACM8625S
进口                           国产
不需要 MCLK


截图202601061601282988.jpg


截图202601061601544492.jpg
回复

使用道具 举报 送花

  • 打卡等级:以坛为家I
  • 打卡总天数:366
  • 最近打卡:2026-03-31 16:31:44

844

主题

1万

回帖

2万

积分

管理员

积分
22789
发表于 2026-1-7 08:14:17 | 显示全部楼层
截图202601070815327126.jpg
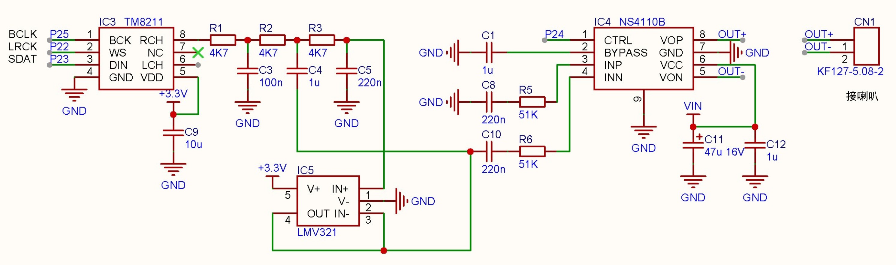
方案二:使用TM8211输出语音。推荐。
电路如下:
TM8211或PT8211属于R-2R输出类型的DAC,不需要连续稳定的数据流,也不需要MCLK,

但是没有过采样处理,所以要接运放做低通滤波输出。
TM8211可以只输出一个声道的16位数据,
然后左右声道信号WS(LRCK)上升沿、下降沿锁存即可输出到两个声道,
直接I/O操作输出2字节并锁存至左右声道输出耗时3.2us@36MHz,
采样率16KHz时耗时占比5.12%,CPU负担轻。输出接三阶低通滤波,得到光滑的语音信号。滤波后输出到功放放大驱动扬声器(喇叭),用户可以改用自己熟悉的任何型号功放。
在Timer0中断里直接IO操作TM8211输出语音,定时器中断率就是采样率,可以微小调整,输出语音相位连续,变频丝滑。
提供两个测试程序:
1、输出变频正弦波,采样率8KHz~24KHz,正弦波频率500~1500Hz,频率上升、下降时间均为4秒,
变频丝滑无噪声。
用户可以通过变量volume来调整音量,音量取值0~128,0为静音,128为满幅度。
2、输出语音,采样率16KHz,输出急促的警车警报声2秒,
例子中为了压缩数据量(源数据为16位、16KHz采样2秒一共64KB数据),
使用A率压缩、解压缩,数据量为32KB。
用户可以通过变量volume来调整音量,音量取值0~16,0为静音,16为满幅度。
用户可以调整period来改变采样率,输出语音信号仍然是相位连续的,变频丝滑,

period=FOSC/Fs,FOSC为系统主频36MHz,Fs为语音输出采样率。



回复

使用道具 举报 送花

  • 打卡等级:以坛为家I
  • 打卡总天数:366
  • 最近打卡:2026-03-31 16:31:44

844

主题

1万

回帖

2万

积分

管理员

积分
22789
发表于 2026-1-7 10:45:01 | 显示全部楼层
规划新的芯片, AVAS车辆声学警示系统,
基于 STC32G144K246 的现有技术:
内部 CAN-FD 兼容支持 CAN;
12位DAC, 内部运放缓冲输出到
内部另外一个运放接外部电阻电容滤波,
单声道输出到 【外部 10W的功放】
===STC32G16K64-33A-LQFP48/32, 准备新设计 MCU
===85度以下,42MHz, 125度以下  33MHz 附近 ?
不知 内部 12位 ADC, AVAS系统能否接收 ?
单声道 ? 双声道 ?
回复

使用道具 举报 送花

  • 打卡等级:以坛为家I
  • 打卡总天数:366
  • 最近打卡:2026-03-31 16:31:44

844

主题

1万

回帖

2万

积分

管理员

积分
22789
发表于 2026-1-7 11:45:45 | 显示全部楼层
截图202601071144562716.jpg


截图202601071145427363.jpg
回复

使用道具 举报 送花

您需要登录后才可以回帖 登录 | 立即注册

本版积分规则

QQ|手机版|深圳国芯人工智能有限公司 ( 粤ICP备2022108929号-2 )

GMT+8, 2026-4-1 04:56 , Processed in 0.113476 second(s), 57 queries .

Powered by Discuz! X3.5

© 2001-2026 Discuz! Team.

快速回复 返回顶部 返回列表