找回密码
 立即注册
查看: 96|回复: 20

高压310V、1500瓦水泵电机驱动,请在这里讨论。

[复制链接]
  • 打卡等级:以坛为家I
  • 打卡总天数:313
  • 最近打卡:2026-03-27 09:53:23

85

主题

7313

回帖

1万

积分

超级版主

积分
15719
发表于 7 天前 | 显示全部楼层 |阅读模式
高压310V、1500瓦水泵电机驱动,请在这里讨论。
回复

使用道具 举报 送花

  • 打卡等级:初来乍到
  • 打卡总天数:3
  • 最近打卡:2026-03-27 16:17:25
已绑定手机

0

主题

11

回帖

28

积分

新手上路

积分
28
发表于 7 天前 | 显示全部楼层
寻求一个方案
回复

使用道具 举报 送花

  • 打卡等级:初来乍到
  • 打卡总天数:3
  • 最近打卡:2026-03-27 16:17:25
已绑定手机

0

主题

11

回帖

28

积分

新手上路

积分
28
发表于 7 天前 | 显示全部楼层
芯片型号是什么

点评

芯片型号: 车规芯片 STC32G12K128-LQFP48,手册中价格2.80元, STC32G12K64-LQFP48, 手册中价格2.20元, 3个比较器输入端可以不占用ADC输入端,ADC随意使用,不会干扰电机驱动。 车  详情 回复 发表于 7 天前
回复

使用道具 举报 送花

  • 打卡等级:以坛为家I
  • 打卡总天数:313
  • 最近打卡:2026-03-27 09:53:23

85

主题

7313

回帖

1万

积分

超级版主

积分
15719
发表于 7 天前 | 显示全部楼层
hbut*** 发表于 2026-3-25 14:25
芯片型号是什么

芯片型号:
车规芯片 STC32G12K128-LQFP48,手册中价格2.80元,
              STC32G12K64-LQFP48,  手册中价格2.20元,
              3个比较器输入端可以不占用ADC输入端,ADC随意使用,不会干扰电机驱动。
车规芯片 STC32G12K128-LQFP32,手册中价格2.80元,
              STC32G12K64-LQFP32,  手册中价格2.20元,
              3个比较器输入端占用ADC输入端,电机启动后ADC不能随意使用,由换相函数做ADC转换。
回复

使用道具 举报 送花

  • 打卡等级:初来乍到
  • 打卡总天数:3
  • 最近打卡:2026-03-27 16:17:25
已绑定手机

0

主题

11

回帖

28

积分

新手上路

积分
28
发表于 7 天前 | 显示全部楼层
截图.png

可以简单看下,参数后面可以调整,这里面ADC 是复用,这个是否有影响,是否可以不复用放在其他AD口使用
回复

使用道具 举报 送花

  • 打卡等级:初来乍到
  • 打卡总天数:3
  • 最近打卡:2026-03-27 16:17:25
已绑定手机

0

主题

11

回帖

28

积分

新手上路

积分
28
发表于 7 天前 | 显示全部楼层
请看下这个

220无继电器1 (6).pdf

70.72 KB, 下载次数: 10

点评

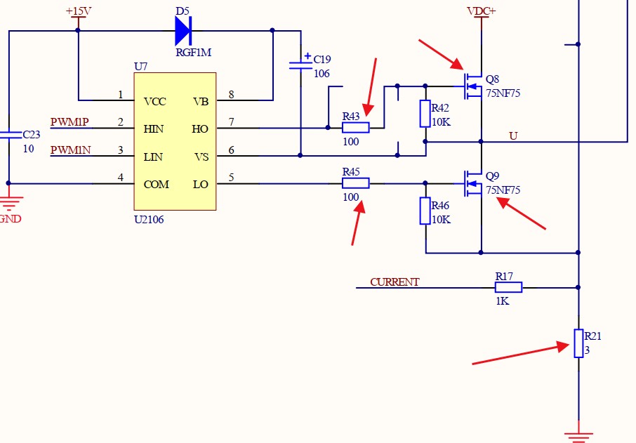
1、R43、R45是10欧姆,请明确标注,避免用错为100欧姆。MOSFET是75V的,要换用500V的MOSFET。采样电阻R21请选择合适的功率和电阻值,推荐0.02R(20mR)/2W的合金贴片电阻。 [attachimg]134385[/attachimg] 2、LM321  详情 回复 发表于 7 天前
回复

使用道具 举报 送花

  • 打卡等级:初来乍到
  • 打卡总天数:3
  • 最近打卡:2026-03-27 16:17:25
已绑定手机

0

主题

11

回帖

28

积分

新手上路

积分
28
发表于 7 天前 | 显示全部楼层
麻烦提供一个最新的软件用于测试。
回复

使用道具 举报 送花

  • 打卡等级:以坛为家I
  • 打卡总天数:313
  • 最近打卡:2026-03-27 09:53:23

85

主题

7313

回帖

1万

积分

超级版主

积分
15719
发表于 7 天前 | 显示全部楼层

1、R43、R45是10欧姆,请明确标注,避免用错为100欧姆。MOSFET是75V的,要换用500V的MOSFET。采样电阻R21请选择合适的功率和电阻值,推荐0.02R(20mR)/2W的合金贴片电阻。

截图202603251652542909.jpg


2、LM321推荐使用3-PEAK的LMV321B-TR,R16不需要,直接短路。R22改为1K。
截图202603251656497895.jpg


3、ADC输入端和比较器输入端不能复用,要独占,反电动势检测使用ADC8、ADC9、ADC10,不用更改,上图电流检测ADC8改为ADC11,下图DC9改为ADC6,R6改为3K,R5一定要改为3个330K串联(不小于0805封装)。
截图202603251702327923.jpg


4、MCU增加ADC6标号。如果为了好排版,PWM1P~PWM3N可以改到P2.0~P2.5,即P1.0~P1.5对应改为P2.0~P2.5,软加也跟着调整。画PCB时,MCU和周边电路的地、采样电阻R21的地、电源的地,接于一点,即要求这3个地要一点接地,否则地线安排不好,干扰会导致板子作废。
截图202603251706202914.jpg

回复

使用道具 举报 送花

  • 打卡等级:初来乍到
  • 打卡总天数:3
  • 最近打卡:2026-03-27 16:17:25
已绑定手机

0

主题

11

回帖

28

积分

新手上路

积分
28
发表于 7 天前 | 显示全部楼层
梁*** 发表于 2026-3-25 17:10
1、R43、R45是10欧姆,请明确标注,避免用错为100欧姆。MOSFET是75V的,要换用500V的MOSFET。采样电阻R21 ...

明白,不用这么详细,参数会改的,这个只是表征图,只要无刷没问题就行了

点评

有正式的电路图后发一下,我好按你的电路修改程序。  详情 回复 发表于 7 天前
回复

使用道具 举报 送花

  • 打卡等级:以坛为家I
  • 打卡总天数:313
  • 最近打卡:2026-03-27 09:53:23

85

主题

7313

回帖

1万

积分

超级版主

积分
15719
发表于 7 天前 | 显示全部楼层
hbut*** 发表于 2026-3-25 18:41
明白,不用这么详细,参数会改的,这个只是表征图,只要无刷没问题就行了 ...

有正式的电路图后发一下,我好按你的电路修改程序。
回复

使用道具 举报 送花

您需要登录后才可以回帖 登录 | 立即注册

本版积分规则

QQ|手机版|深圳国芯人工智能有限公司 ( 粤ICP备2022108929号-2 )

GMT+8, 2026-4-1 08:58 , Processed in 0.114732 second(s), 86 queries .

Powered by Discuz! X3.5

© 2001-2026 Discuz! Team.

快速回复 返回顶部 返回列表