找回密码
 立即注册
查看: 3559|回复: 26

简单图像识别, 30W像素摄像头,适合扫码,智能车, STC32G144K246

[复制链接]
  • 打卡等级:以坛为家III
  • 打卡总天数:640
  • 最近打卡:2025-12-13 14:46:56
已绑定手机
已实名认证

123

主题

3277

回帖

8312

积分

版主

积分
8312
发表于 2025-10-21 09:52:00 | 显示全部楼层 |阅读模式
推荐型号1:GC032A摄像头,SPI/DVP接口,640*480分辨率@30FPS,
                  广泛应用于扫地机器人,扫码枪等应用
                  最便宜可达3.5RMB(定焦)


截图202510210909467598.jpg

售卖广泛,价格稳定


针对该摄像头的介绍:

产品概览: GC032A是一款高性能、低功耗的CMOS图像传感器,以其640×480的高分辨率和1/10英寸的光学格式脱颖而出。特有的4晶体管像素架构保障了卓越的图像质量和减小了噪音的影响。这款传感器集成了10位模数转换器及先进的图像信号处理器(ISP),在一颗芯片上实现了高度整合的功能,旨在提升性能同时降低能耗。这一设计对于追求高性能与能效比的应用至关重要,尤其是手机、个人数字助理(PDA)以及其他移动设备,显著提升了电池使用寿命。

关键特性:

  • 分辨率: 640Hx480V,适应广泛的视觉需求。
  • 光学格式: 1/10英寸,适合紧凑型设计。
  • 像素结构: 4晶体管设计,提高成像效率和质量。
  • 集成技术: 集成10位ADC和ISP,确保高质量图像处理。
  • 电源优化: 设计注重低功耗,适合移动应用。
  • 自动控制: 支持平滑的自动曝光(AE)和精准的自动白平衡(AWB)。
  • 数据格式: 支持Bayer RGB、RGB 565、YCbCr 4:2:2等多种格式,灵活适应不同的系统需求。
  • 接口选项: 提供通用的双线串行接口,以及与BB的DVP和SPI接口兼容性,便于主机控制和数据传输。

适用领域:

  • 移动通讯设备(智能手机、平板电脑)
  • PDA和其他手持设备
  • 安防监控
  • 消费电子中的小型照相模块
  • 多种需要高清、低功耗摄像头的应用场合

截图202510210913466041.jpg


截图202510210920068166.jpg
设计说明
1.GC032A芯片有两路电源供电:AVDD28,IOVDD;AVDD28为模拟供电电源,2.7~3.0V;IOVDD为I/O电源,1.7~3.0V;
2.靠近电源处,加如图示滤波电容,容值请参照外围电路图。注意:AVDD上电容(C2)规格为C0402;
3.电容摆放应尽量靠近电源Pin脚,且电容不可省去,否则会影响图像质量。
4.AVDD28和IOVDD两路电源必须分开接到外部Pin上,否则会影响图像质量。
5.电源线、GND走线宽度至少加粗至0.2mm以上。在模组比较长的情况下,适当加宽走线。
6.FPC/PCB布线时尽量让SBDA/SBCL线远离高速的信号线(如SCK/D0~D7)。
7.SBCL/SBDA pin 外部需要4.7k~10kΩ的上拉电阻
8.SPI模式工作时,需要在D0、D1、D2、D3、SCK、MCLK的背面走3~5倍信号线宽度的地线(或者铺地,网格铺地的线宽/栅格间距≥1/2),两侧各走≥1倍宽度的地线,隔离的地线在Sensor端和连接器端均有连通到Pin脚的通路。
9.芯片没有RESET pin。
10.AGND和DGND最好分开走线。
以下是该摄像头的技术手册:
GC032A DataSheet_Release_V1.1_20170314.pdf (649.26 KB, 下载次数: 124)
AE-VGA-3003 GC032A 模组设计指南 V1.1_Release_20160728_nowatermark.pdf (615.21 KB, 下载次数: 91)


2 喜欢他/她就送朵鲜花吧,赠人玫瑰,手有余香!
回复

使用道具 举报 送花

  • 打卡等级:以坛为家I
  • 打卡总天数:266
  • 最近打卡:2025-12-16 08:29:17

812

主题

1万

回帖

2万

积分

管理员

积分
21274
发表于 2025-10-21 20:18:42 | 显示全部楼层
2026年,第二十一届 全国大学生智能汽车竞赛
雁过
使用今年 STC 新出品高性能单片机 STC32G144K246,
在原来赛道行进过程中,需要对赛道旁目标盘使用紫外激光照射,
留下痕迹;

===STC32G144K246, 控制激光炮 !!!
        自主可控,国产 32位8051DSP + 浮点/三角函数运算器

截图202510212013517580.jpg
截图202510212022413465.jpg




2 喜欢他/她就送朵鲜花吧,赠人玫瑰,手有余香!
回复

使用道具 举报 送花

  • 打卡等级:以坛为家I
  • 打卡总天数:266
  • 最近打卡:2025-12-16 08:29:17

812

主题

1万

回帖

2万

积分

管理员

积分
21274
发表于 2025-11-4 20:52:23 | 显示全部楼层
STC32G144K246 的 TFT/i8080-M6800接口,
接上摄像头,用 DMA 不浪费 CPU时间
【i8080-M6800接口】接【含AL422B,FIFO的,摄像头模块】,


截图202511050801141582.jpg

截图202511042052207536.jpg


截图202511050800043664.jpg

这种都是含 AL422B,FIFO

很多卖的摄像头模块,多含 AL422B-FIFO,
AL422B-FIFO的摄像头模块,是常见模块

淘宝,可以买到价格合理的 AL422B


回复

使用道具 举报 送花

  • 打卡等级:以坛为家III
  • 打卡总天数:640
  • 最近打卡:2025-12-13 14:46:56
已绑定手机
已实名认证

123

主题

3277

回帖

8312

积分

版主

积分
8312
发表于 2025-10-21 10:06:45 | 显示全部楼层
推荐2

ov7695彩色图像传感器是一种低电压、高性能1/13英寸VGA CMOS图像传感器,可提供使用OmnIBSI+™技术的单芯片VGA(640*480)相机的全部功能。它通过串行相机控制总线(SCCB)接口的控制提供各种格式的全帧、二次采样和裁剪图像。分辨率,用户可以完全控制图像质量、格式和输出数据传输。所有必需的图像处理功能,包括曝光控制、伽玛、白平衡、色彩饱和度、缺陷像素消除和噪声消除,都可以通过SCCB接口进行编程。此外,OmniVision图像传感器使用专有传感器技术通过减少或消除图像污染的常见照明/电源(例如固定图案噪声、拖尾等)来提高图像质量,从而产生干净、完全稳定的彩色图像。

特征
●支持图像尺寸:VGA(640x480)、QVGA(320x240)、QQVGA(160x120)、HF(640x20)
●支持输出格式:YUV422、RAW8至MIPI、YUV422、RAW8、RAW10至SPI
●片上锁相环(PLL)
●内置1.5V数字模块稳压器
●能够在软件断电时保持寄存器
●帧速率、镜像和翻转、AEC/AGC和窗口的可编程控制
●支持水平和垂直二次采样
●自动图像控制功能:自动曝光控制(AEC)、自动白平衡(AWB)和自动黑电平校准(ABLC)
●图像质量控制:缺陷像素校正和镜头阴影校正
●支持黑太阳取消
●标准串行SCCB接口
●并行I/O三态可配置性和可编程极性

关键规格
●活动阵列大小:656*496
●电源:
-模拟:2.8V±5%
-核心:1.5VDC±5%(内部稳压器)
-I/O:2.8V,1.8V
●电源要求:
-活动:待定
-待机:待定
●温度范围:
-工作:-30°C至70°C结温
-稳定图像:0°C至50°C结温
●输出格式:YUV422、RawRGB
●镜头尺寸:1/13"
●镜头主光线角:26.11°
●输入时钟频率:6~27MHz
●扫描方式:逐行扫描
●最大图像传输速率
●灵敏度:1200mV/Lux-sec
●快门:卷帘
●最大信噪比:35.9dB
●动态范围:69.2dB@16x增益
●最大曝光间隔:536*tROW
●像素尺寸:1.75µm*1.75µm
●暗电流:待定
●图像面积:1148µm*868µm
封装尺寸:2370*2300µm

OV7695传感器内核以恒定帧速率生成流像素数据。图2-1显示了OV7695图像传感器的功能框图。图2-2显示了使用OV7695传感器的示例应用示意图。定时发生器输出时钟以访问成像阵列的行,依次对阵列的行进行预充电和采样。在预充电和采样一行之间的时间内,像素中的电荷随着暴露于入射光而减少。这是卷帘快门架构中的曝光时间。曝光时间是通过调整预充电和采样之间的时间间隔来控制的。该行像素的数据被采样后,通过模拟电路进行处理以校正偏移并将数据乘以相应的增益。以下模拟处理是ADC,它为阵列中的每个像素输出10位数据
截图202510211007235564.jpg 截图202510211007278992.jpg
回复

使用道具 举报 送花

  • 打卡等级:以坛为家I
  • 打卡总天数:266
  • 最近打卡:2025-12-16 08:29:17

812

主题

1万

回帖

2万

积分

管理员

积分
21274
发表于 2025-10-21 19:20:30 | 显示全部楼层
SPI摄像头 和
144K SRAM: 128K 片内扩展RAM,16K 可做堆栈的 RAM;

主频 100MHz, 有DSP指令集的STC32G144K246
国产32位MCU组合使用,能做哪些具体产品


截图202510211918591388.jpg

截图202510211919254005.jpg

截图202510211919553437.jpg

截图202510211920261949.jpg




回复

使用道具 举报 送花

  • 打卡等级:以坛为家I
  • 打卡总天数:266
  • 最近打卡:2025-12-16 08:29:17

812

主题

1万

回帖

2万

积分

管理员

积分
21274
发表于 2025-10-21 19:22:40 | 显示全部楼层
SPI摄像头 和
32K片内扩展RAM,主频 40MHz, 有浮点/三角函数指令集的Ai8051U
国产32位MCU组合使用,能做哪些具体产品


截图202510211924284514.jpg

截图202510211925056454.jpg

截图202510211925548644.jpg

截图202510211926225353.jpg

截图202510211926527500.jpg

截图202510211927265731.jpg

截图202510211929091360.jpg
回复

使用道具 举报 送花

  • 打卡等级:以坛为家I
  • 打卡总天数:266
  • 最近打卡:2025-12-16 08:29:17

812

主题

1万

回帖

2万

积分

管理员

积分
21274
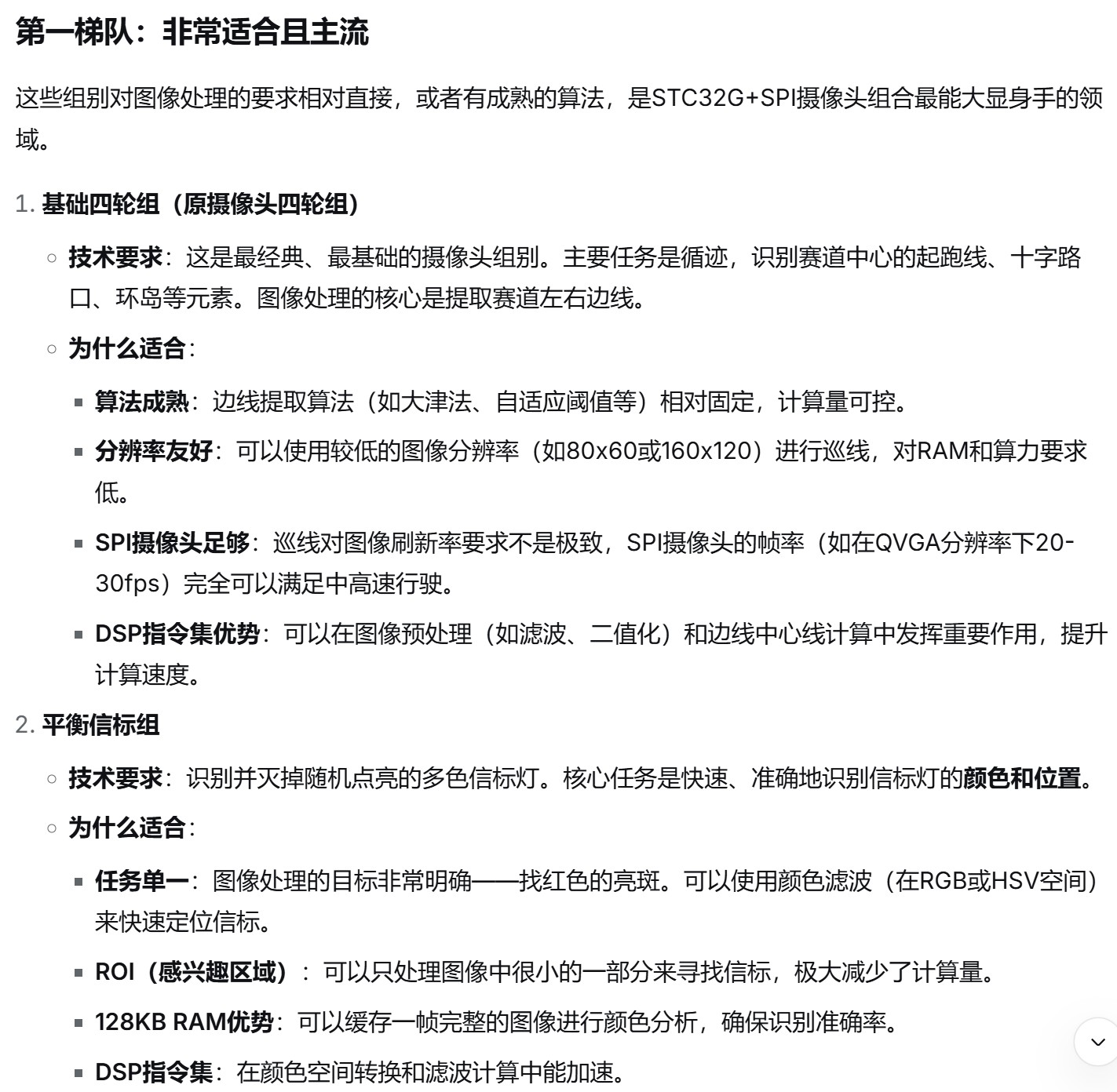
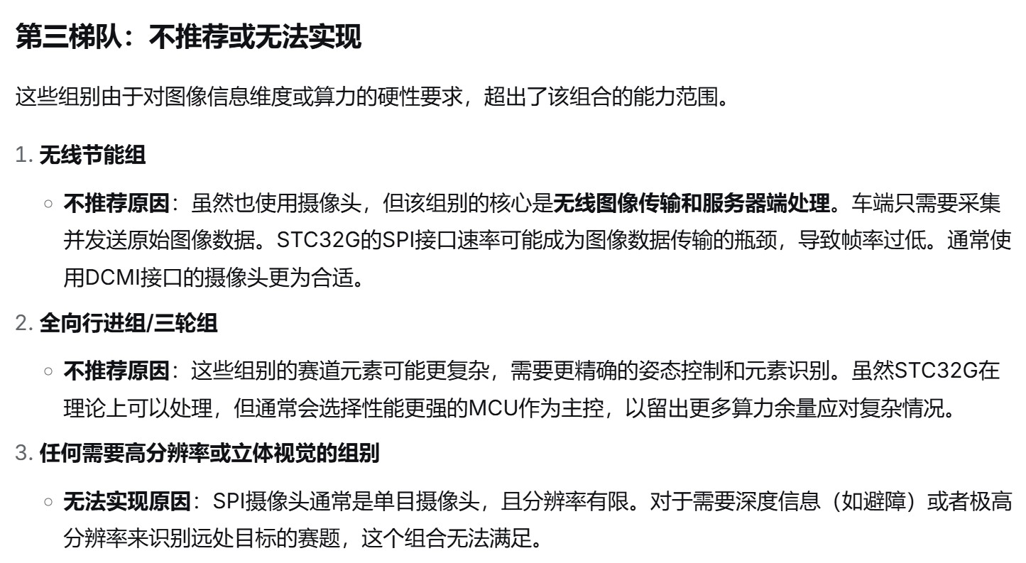
发表于 2025-10-21 19:33:54 | 显示全部楼层
SPI摄像头和
【128K片内扩展RAM,主频 120MHz,
    有DSP指令集的STC32G144K246,国产32位MCU】
组合使用,可以实现哪些
2020年后的全国大学生智能汽车竞赛
需要摄像头的比赛组别



截图202510211935506954.jpg

截图202510211936327464.jpg

截图202510211937088681.jpg

截图202510211937449875.jpg

截图202510211938198334.jpg


回复

使用道具 举报 送花

  • 打卡等级:以坛为家I
  • 打卡总天数:266
  • 最近打卡:2025-12-16 08:29:17

812

主题

1万

回帖

2万

积分

管理员

积分
21274
发表于 2025-10-21 20:22:29 | 显示全部楼层
截图202510212022259882.jpg
https://www.stcaimcu.com/data/do ... t/STC32G144K246.pdf


辛苦费5000, 征集发挥STC32G144K246性能实验箱方案
===DSP+模拟大师,Ai8052U-支持32位/8位8051指令,72MHz ~ 100MHz
===TFPU浮点+三角函数】@230MHz, PWM@230MHz
===144K SRAM, 246K Flash, LQFP100/64/48

2组独立 真12位ADC, 2组独立 12位DAC,
4组独立运放 / PGA, 4组独立比较器
STC32G144K246的2个独立高速【12位DAC】直接在内部
===输出到 【内部运算放大器OPA输入 / PGA】,再输出
===或输出到【内部比较器】输入

USB 2.0
,Full-Speed,16个双向端点,支持4种端点传输模式
2组 CAN-FD !!!  3组 Lin; 2组 I2S
DMA-P2P/外设直接到外设, DMA支持 :
        TFT-i8080/M6800接口, QSPI, 3组独立的SPI, 2组独立的I2C
        8组USART, 可分别支持异步串口UART或同步串口SPI
        2组独立的12位ADC;2组独立的12位DAC;
        24-通道, 6组周期不同高级16位PWM定时器
        3 组 4 对互补PWM(PWMA/PWMC/PWME),方便控制 3组3相电机
        3 组 4 个单独PWM(PWMB/PWMD/PWMF)
T0/T1/T2/T3/T4, T5/T6/T7/T8, T9/T10, T11, T17/T18, 14个24位定时器
RTC-年/月/日/星期/时/分/秒 实时时钟
回复

使用道具 举报 送花

  • 打卡等级:以坛为家I
  • 打卡总天数:346
  • 最近打卡:2025-12-16 03:16:44

0

主题

74

回帖

198

积分

注册会员

积分
198
发表于 2025-10-24 22:49:21 | 显示全部楼层
好好学习。STC太强大了!
回复

使用道具 举报 送花

  • 打卡等级:偶尔看看III
  • 打卡总天数:57
  • 最近打卡:2025-12-15 15:29:22

5

主题

32

回帖

571

积分

高级会员

积分
571
发表于 2025-10-26 14:12:36 | 显示全部楼层
图像处理、识别等应用肯定会很火,
能解决很多现实中的问题,相当于人的眼睛。
人体器官中,眼睛是了解外部世界的最重要的器官。


GC032A这个摄像头还有一个孪生兄弟是 GC0328

回复

使用道具 举报 送花

  • 打卡等级:以坛为家I
  • 打卡总天数:266
  • 最近打卡:2025-12-16 08:29:17

812

主题

1万

回帖

2万

积分

管理员

积分
21274
发表于 2025-11-4 19:26:01 | 显示全部楼层
STC32G144K246 的 TFT/i8080-M6800接口,
接上摄像头,用 DMA 不浪费 CPU时间



截图202511050806073536.jpg
回复

使用道具 举报 送花

您需要登录后才可以回帖 登录 | 立即注册

本版积分规则

QQ|手机版|深圳国芯人工智能有限公司 ( 粤ICP备2022108929号-2 )

GMT+8, 2025-12-16 19:27 , Processed in 0.124512 second(s), 96 queries .

Powered by Discuz! X3.5

© 2001-2025 Discuz! Team.

快速回复 返回顶部 返回列表